ISSN: 1692-7257 - Volumen 2 – Número 42 - 2023
Revista Colombiana de
Tecnologías de Avanzada
Recibido: 17 de octubre de 2023
Aceptado: 16 de diciembre de 2023
PERSPECTIVAS DE INVESTIGACIÓN EN TORNO A LOS AMBIENTES DE APRENDIZAJE EN EL SIGLO XXI: UNA VISIÓN DESDE UNA REGIÓN TRANSFRONTERIZA

RESEARCH PERSPECTIVES ON LEARNING ENVIRONMENTS IN THE 21ST CENTURY: A VIEW FROM A TRANSBORDER REGION


PhD. Antonio José Bravo Valero*, PhD. Zulmary Carolina Nieto Sánchez**, PhD. José Alberto Cristancho**, PhD. Lucy Thamara Useche Cogollo**

*Universidad Simón Bolívar, Facultad de Ciencias Básicas y Biomédicas.
Cúcuta, Norte de Santander, Colombia.
E-mail: antonio.bravo@unisimon.edu.co
**Corporación Universitaria Minuto de Dios, Cúcuta, Norte de Santander, Colombia.
E-mail: {zulmary.nieto, jose.cristancho, Lucy.useche}@uniminuto.edu

Cómo citar: Bravo Valero, A. J., Nieto Sánchez, Z. C., Cristancho, J. A., & Useche Cogollo, L. T. (2023). PERSPECTIVAS DE INVESTIGACIÓN EN TORNO A LOS AMBIENTES DE APRENDIZAJE EN EL SIGLO XXI: UNA VISIÓN DESDE UNA REGIÓN TRANSFRONTERIZA. REVISTA COLOMBIANA DE TECNOLOGIAS DE AVANZADA (RCTA), 2(42), 150–157. https://doi.org/10.24054/rcta.v2i42.2793
Derechos de autor 2023 Revista Colombiana de Tecnologías de Avanzada (RCTA).
Esta obra está bajo una licencia internacional Creative Commons Atribución-NoComercial 4.0.



Resumen: El presente estudio se basa en el muestreo teórico y el análisis comparativo de la teoría fundamentada. El texto se centra en la importancia del aprendizaje y las habilidades para el siglo XXI y la innovación educativa en un contexto transfronterizo. Se reconoce una débil cultura de investigación y bajas competencias investigativas en el contexto académico, pero se destaca la necesidad de desarrollar habilidades para la investigación. La cultura investigativa se relaciona con conocimientos básicos, mientras que las competencias académicas se asocian con pensamiento crítico, resolución de problemas, creatividad, comunicación y colaboración, en correspondencia con las cualidades de carácter. Se enfatiza la formación del personal educativo en gestión del conocimiento y se destaca la importancia de la educación global, la formación a lo largo de la vida y la gestión del conocimiento en la innovación educativa. Se subraya la relevancia de las soluciones digitales en educación, la educación superior en transición, los ambientes de aprendizaje emergentes y el liderazgo educativo en el contexto de las habilidades futuras y la digitalización en la educación. Finalmente, se presentan las tendencias investigativas que apalancan los procesos de innovación educativa con el apoyo de ambientes de aprendizaje en el marco de una región transfronteriza.

Palabras clave: Innovación educativa; ambientes de aprendizaje; situaciones a investigar; región transfronteriza.

Abstract: The current study is based on theoretical sampling and comparative analysis of grounded theory. The text focuses on the significance of learning and skills for the 21st century and educational innovation in a cross-border context. A weak research culture and low research competencies in the academic context are recognized, but the need to develop research skills is highlighted. Research culture is related to basic knowledge, while academic competencies are associated with critical thinking, problem solving, creativity, communication, and collaboration, in correspondence with character qualities. The training of educational personnel in knowledge management is emphasized and the importance of global education, lifelong learning and knowledge management in educational innovation is highlighted. The relevance of digital solutions in education, higher education in transition, emerging learning environments and educational leadership in the context of future skills and digitization in education is highlighted. Finally, research trends that leverage educational innovation processes in the 21st century with the support of learning environments from the perspective of a transborder region are presented.

Keywords: Educational innovation; learning environments; research ideas; transborder region.


1. INTRODUCCIÓN

El constructivismo socio-cultural relaciona al aprendizaje, como proceso, con un acto humano orientado al desarrollo cognitivo, con interrelaciones relevantes entre los actores del proceso a través de dispositivos psicológicos que la persona que aprende localiza en su contexto social (García, 2010). De ahí que, en los sistemas educativos en todos los niveles y contextos, el fortalecimiento de los actores y su preparación para el acto cognoscitivo con el apoyo de tales herramientas debe corresponder con el núcleo estratégico de la gerencia de aula como lineamiento institucional, en consecuencia, de los diseños curriculares y de los planes de formación del talento o capital humano.

El proceso fundamentado en las particularidades socio-culturales del sujeto que aprende constituye el eje principal del constructivismo socio-cultural propuesto como teoría por Vygotsky (1978). Las herramientas que amplían las habilidades mentales como la atención, la memoria, la concentración, entre otras, permiten involucrar al sujeto que aprende en la actividad práctica incorporada, con diferentes niveles de complejidad, a su propia manera de ser, de pensar y de sentir a través de las palabras, asumidas estas, como elementos estructuradores de las representaciones conceptuales. La Teoría establece que la carencia de tales instrumentos, dispositivos o herramientas impacta negativamente en la capacidad de abstracción que desde la primera infancia el ser humano puede alcanzar.

Los planteamientos teóricos de Vygotsky consideran un conjunto relevante de conceptos que fundamentan sus posturas teóricas, entre los cuales destacan las herramientas psicológicas, la mediación y la internalización. La internalización es un proceso que utiliza herramientas y signos para transformar los fenómenos sociales a fenómenos psicológicos (Pozo, 2006), es el elemento psico-epistemológico que dio pie a la teoría interpsicológica de Vygotsky conocida como la Zona de Desarrollo Próximo (ZDP), que de acuerdo con Miller (2003) comprende una ruta efectiva hacia el desarrollo de la persona que aprende en el contexto de la teoría de aprendizaje Vygotskiana (Acosta Rodríguez, 2013).

La ZDP se define como la brecha o el espacio que se puede identificar, para cada sujeto que aprende, al comparar las habilidades previamente adquiridas y las que puede alcanzar en un ambiente de aprendizaje guiado por un sujeto que enseña, lo cual establece que la persona aprende por procesos de inducción, dirigidos por terceros. No obstante, Birenbaum (2003) resalta el argumento lógico acerca de que, desde cualquier perspectiva constructivista, el conocimiento lo construye activamente el alumno. En todo caso, los fundamentos del socio constructivismo establecen que los instructores deben crear ambientes de aprendizaje colaborativos centrados en el alumno que tengan como objetivo el desarrollo del pensamiento crítico y el aprendizaje basado en la experiencia (Blumenfeld, 1992).

Ello hace prevalecer la consideración de que el socio constructivismo es garante de la innovación educativa como proceso que propende transformaciones en las dinámicas del ecosistema educativo y la cultura escolar según el contexto, las necesidades, la diversidad y los intereses (Villarruel-Fuentes, 2012). Guzmán Acuña y Guzmán Acuña (2009: 17), con base en lo planteado por Nichols (1983), establecen que “la innovación educativa es definida como las ideas, objetos o practicas percibidas como nuevas por un individuo o individuos que intentan introducir mejoras en relación con los objetivos deseados”. Los ambientes de aprendizaje entonces inspiran la innovación educativa para la formación de ciudadanos glocales con habilidades para afrontar situaciones contextualizadas.

En el contexto del departamento de Norte de Santander en Colombia, se hace necesario pensar en cómo construir ciudadanía transfronteriza ya que construir ciudadanía y entender las dinámicas de la frontera son temas, cuyo estudio, permiten desvelar parámetros que tendrán una amplia implicación en la definición de los elementos estructurantes del proceso enseñanza-aprendizaje (Guzmán Mendoza y Trejos, 2017). Todo ello, considerando que en el constructivismo socio-cultural, las fronteras atraviesan a la ciudadanía y no al contrario, ya que se distingue la existencia, además de las fronteras geográficas, de fronteras de poder, generacionales, educativas, políticas, culturales, sociales, religiosas, patriarcales, rurales, medioambientales, naturales, estéticas, de orientaciones y expresiones de género, raciales, sexuales, ideológicas, capacitistas, económicas, entre otras, establece, el carácter transfronterizo a la ciudadanía (Barajas y Aguilar, 2013).

La relación intrínseca entre la innovación con la ciencia no es una excepción en el campo educativo. El hacer ciencia está relacionado con los procesos de generación de conocimiento; el conocimiento puede cambiarse, rebatirse, evolucionar, excluirse, actualizarse, y la innovación tiene que ver con cambio, evolución, actualización. En este sentido, se hace necesario detectar las situaciones, ideas o eventos presentes en el entorno educativo, relativos a los ambientes de aprendizaje, susceptibles a ser investigados. El presente artículo pretende describir las situaciones a investigar que se presentan en el contexto de los ambientes de aprendizaje en la región transfronteriza de Norte de Santander, Colombia. Tal descripción permitirá establecer el punto de vista desde el cual se analiza la gestión del conocimiento para la innovación en campo educativo desde los ambientes de aprendizaje en la región.

2. METODOLOGÍA

La aproximación o acercamiento a los ambientes de aprendizaje como objeto de estudio que sustenta el presente artículo se realiza a través de un estudio cualitativo, con diseño de campo y nivel descriptivo (Hernández et al., 2010) con el objetivo de desvelar las situaciones o ideas a investigar acerca de los ambientes de aprendizaje en el contexto de una región transfronteriza para el presente siglo. Se considera investigación-acción como método científico “para dar cuenta de la relación entre ser, conocer y hacer, como aquella que ofrece una alternativa de explicación comprensiva de la realidad y, además, una propuesta de transformación y optimización de aquella” (Hernández et al., 2022, p. 19), para orientar la estructuración de la perspectiva transfronteriza propuesta, con amplio ajuste a la realidad a través de la observación espacial y temporal de la importancia de los ambientes de aprendizaje en la innovación educativa, se proporciona un sistema de categorizas que da inicio, desde el marco teórico, al acercamiento al objeto de estudio, en el cual se establecen, como se puede observar en la Tabla 1, dos (2) unidades de análisis relativas a, el aprendizaje y habilidades para el siglo XXI (Karaca-Atik et al. 2023) y la innovación educativa (Guzmán Acuña y Guzmán Acuña, 2009).

El sistema de categorías mostrado en la Tabla 1 es utilizado para construir un instrumento de recolección de información cuyas sentencias o reactivos, asociados a las subcategorías del sistema de categorización inicial, permite establecer las perspectivas de investigación en torno a los ambientes de aprendizaje en el siglo XXI en Norte de Santander como región transfronteriza. Se considera la entrevista como procedimiento de recolección de información especificada en el instrumento diseñado a partir del sistema de categorías inicial. Las unidades de estudio corresponden a un total de diecinueve (19) profesionales que se desempeñan en el contexto educativo y que participan en la Maestría en Ambientes de Aprendizaje de la Corporación Universitaria Minuto de Dios sede San José de Cúcuta. La entrevista permite obtener, mediante la conversación entre los investigadores y cada informante, información cualitativa expositiva y propositiva ajustada a la realidad percibida por cada actor académico (Ander-Egg, 1995).

Tabla 1: Sistema de categorización inicial.

Unidades de análisis Categorías de observación Subcategorías
Aprendizaje y habilidades para el siglo XXI Conocimientos básicos - Cultura científica
- Comprensión lectora
- Pensamiento matemático
- Conocimientos en tecnologías de información y comunicación
- Educación financiera
- Cultura y civismo
Competencias - Pensamiento crítico
- Resolución de problemas
- Creatividad
- Comunicación
- Colaboración
Cualidades de carácter - Curiosidad
- Iniciativa
- Persistencia/determinación
- Adaptabilidad
- Liderazgo
- Sensibilización socio-cultural
Innovación educativa Innovaciones educativas y cambios en los paradigmas de aprendizaje - Educación global
- Gestión del conocimiento
- Formación a lo largo de la vida
Desarrollo profesional - Formación profesional
- Orientación profesional a lo largo de la vida
- Formación en competencias investigativas
Habilidades futuras y digitalización en la educación - Soluciones digitales en educación
- Educación superior en transición
- Ambientes de aprendizaje emergentes
- Liderazgo educativo

El registro formal en grabaciones de audio del intercambio entre los actores de las entrevistas permite realizar un análisis de contenido basado en la escucha crítica, orientado a extraer datos de las entrevistas por cada subcategoría inicial estudiada, los cuales son asociados con códigos que identifican y conceptualizan lo expresado por los informantes en cuanto a cada subcategoría, desde los aportes de la teoría fundamentada (Corbin y Strauss, 2007), intentando hacer una lectura teórico–metodológica direccionada a “encontrar la huella en la versión metodológica, centrando lo característico de lo cualitativo no en los distintos tipos de datos, sino en el proceso de transformación que provoca esa mirada cualitativa” (Trinidad et al., 2006, p.10). Tales códigos son posteriormente agrupados con la finalidad de construir categorías emergentes, las cuales son analizadas desde su naturaleza lo que a su vez permite establecer el conjunto de subcategorías emergentes lo que culmina con el proceso de interpretación.

El carácter transfronterizo con el cual se relaciona el departamento Norte de Santander obedece a las sinergias inter e intra territoriales asociadas a la historia y a los comportamientos social, cultural y económico de una región limítrofe, claramente georreferenciada, con el Estado venezolano. Ramírez Martínez (2017) lo expone de manera muy clara al expresar:

Los municipios fronterizos del lado colombiano y venezolano, enfrentan situaciones similares, producto de su dinámica histórico social, política, económica y cultural que lejos de pensarse limítrofes, los ha llevado a desarrollar una interacción tal, que prolonga las formas de vida a tal punto que pudiera llegar a considerarse una subregión territorial.

Todo ello, direcciona la presente investigación hacia el indagar en torno a la necesidad de propulsar ambientes de aprendizaje en los cuales las niñas, niños y adolescentes fortalezcan el pensamiento inclusivo, pluralista, respetuoso de los derechos y de la naturaleza, en los cuales se mitigue la discriminación o la subvaloración del ser. Tales lugares de enunciación deben estar orientados a la transformación de las realidades del Departamento, mediante el reconocer efectivo de la transfrontera, para apalancar el desarrollo de la persona que aprende en este contexto complejo.

El escrito debe venir acompañado de un resumen en español e inglés que no supere las 150 palabras. Se recomienda que en éste se indiquen los fines del estudio o la investigación, los procedimientos básicos utilizados, los resultados más destacados y las conclusiones principales del artículo. Se deben presentar e identificar como tales entre 3 a 5 palabras claves en español y en inglés.

3. RESULTADOS Y DISCUSIÓN

A partir de la posición establecida por Sandoval (2002) relativa al muestreo teórico y el análisis comparativo de la teoría fundamentada, que requiere, el primero, de la adquisición de datos a partir de la interpretación de los relatos obtenidos del dialogo intersubjetivo gestionado con el apoyo de los instrumentos de recolección de información, y el segundo, de la detección de variaciones conceptuales o categorías de análisis emergentes (Vegas-Meléndez, 2016), se presenta en esta sección los resultados obtenidos en este estudio.

Los participantes o unidades de estudio, en su totalidad, reconocen la débil cultura de investigación en el contexto académico, también expresan su consideración en cuanto a las bajas competencias investigativas que algunos consideran tener, no obstante, resaltan la necesidad de generar habilidades para la captación de ideas y desarrollo posterior de proyectos de investigación, al fortalecimiento de las habilidades de lectura y escritura de textos académicos, al fortalecimiento de la habilidad para tutorar trabajos académicos, al conocimiento de diversos métodos para la estructuración de proyectos, a la motivación hacia la creación de semilleros de investigación para la incorporación de los estudiantes al trabajo investigativo, entre otros objetivos afines.

Lo anterior sugiere que, la cultura investigativa debe ser explicada desde las subcategorías iniciales: comprensión lectora, pensamiento matemático, conocimientos en tecnologías de información y comunicación, educación financiera, y cultura y civismo, para poder cubrir las necesidades asociadas a la instancia base de conocimientos básicos para el aprendizaje y habilidades para el siglo XXI. Por otro lado, al abordar el muestreo teórico y el análisis comparativo en torno a las competencias para el aprendizaje y habilidades en el presente siglo, en cuanto a, pensamiento crítico, resolución de problemas, creatividad, comunicación y colaboración, se resalta como clave la creación de capital intelectual con competencias actitudinales y aptitudinales para la desarrollo de los proyectos de vida de las personas que aprenden, lo cual interrelaciona las competencias con las cualidades de carácter como categorías de observación, ya que todas las subcategorías de cualidades de carácter tienen una estrecha correspondencia con las habilidades socioemocionales demandadas en la actualidad y enfatizadas por la pandemia por la Covid-19 (Montalvo Nieto y Jaramillo Zambrano, 2022).

En tal sentido, se reconoce la necesidad de formación del talento humano encargado de guiar al sujeto que aprende en el contexto educativo y de robustecer la formación en torno a la gestión del conocimiento, todo ello apalancado por la innovación educativa ya que la evolución completa de los estudiantes y su camino futuro están vinculados a la renovación en la educación, la cual se concibe como un procedimiento que emerge a partir de la creación o ajuste de conceptos, tácticas, saberes, enfoques o productos, que generan modificaciones en el funcionamiento de la comunidad educativa y la atmósfera escolar en función del entorno, las exigencias, la pluralidad y los deseos.

La educación global, la gestión del conocimiento y la formación a lo largo de la vida, se constituyen en catalizadores de las innovaciones educativas ya que propenden la transformación de los paradigmas de aprendizaje en un mundo en constante evolución. La educación global trasciende fronteras y culturas, promoviendo la comprensión intercultural y la diversidad de perspectivas, esenciales para abordar los desafíos globales. La gestión del conocimiento implica la recopilación, organización y distribución eficiente de información valiosa, lo que facilita la adaptación de las instituciones educativas a nuevas tendencias y tecnologías. Por último, la formación a lo largo de la vida garantiza que los individuos puedan mantenerse actualizados y adquirir nuevas habilidades a medida que surgen oportunidades y demandas cambiantes en el mercado laboral. En conjunto, estas tres subcategorías fomentan una mentalidad de aprendizaje constante, vital para impulsar la innovación en la educación y el progreso en la sociedad.

El desarrollo profesional orientado a la innovación educativa con base en lo expuesto por las unidades de estudio está interconectado por las tres subcategorías promovidas en el sistema de categorización inicial de la siguiente manera, la formación profesional proporciona la base de conocimientos y habilidades necesarios para ingresar a una profesión o campo específico. En el contexto de la innovación educativa, la formación profesional puede incluir la adquisición de competencias pedagógicas, técnicas o de gestión relevantes para la mejora de los procesos de enseñanza y aprendizaje. En tanto a la orientación profesional a lo largo de la vida, implica la planificación continua de la carrera y el desarrollo profesional a medida que evolucionan las metas y las condiciones del mercado laboral. En el ámbito educativo, esto significa que los profesionales deben estar dispuestos a adaptarse y actualizarse constantemente, explorando nuevas oportunidades y enfoques en la innovación educativa. Y con respecto a las competencias investigativas, son esenciales para la innovación educativa ya que la formación en competencias investigativas permite a los profesionales identificar problemas, diseñar soluciones y medir el impacto de las innovaciones en el aprendizaje. Estas subcategorías crean un ciclo de desarrollo profesional continuo y enriquecedor que alimenta la innovación educativa. Los profesionales que se someten a una formación profesional sólida, complementada con habilidades investigativas y una orientación profesional a lo largo de la vida, están mejor equipados para liderar y participar en iniciativas innovadoras que transformen la enseñanza y el aprendizaje, promoviendo así una educación de calidad, relevante para las necesidades cambiantes de la sociedad.

Del proceso de interpretación de los relatos asociados a los participantes en este estudio, se entiende a las habilidades futuras y la digitalización en la educación como un tejido interconectado de avances que redefine la forma en que se aprende para el futuro. Las soluciones digitales en educación, como plataformas en línea y herramientas colaborativas, actúan como catalizadores, habilitando experiencias de aprendizaje flexibles y accesibles, al tiempo que nutren habilidades digitales cruciales. La educación superior, en plena transición hacia modalidades en línea y blended learning, ofrece a los estudiantes una educación globalizada y adaptable que les permite enfrentar los desafíos de un mundo en constante cambio. Los ambientes de aprendizaje emergentes, al ser personalizados y centrados en el estudiante, cultivan habilidades esenciales para el futuro, como el pensamiento crítico y la colaboración. El liderazgo educativo, a su vez, dirige esta transformación, impulsando la adopción de la tecnología y fomentando una cultura de aprendizaje continuo, garantizando que las habilidades futuras sean la piedra angular de una educación preparada para el siglo XXI.

4. CONCLUSIONES

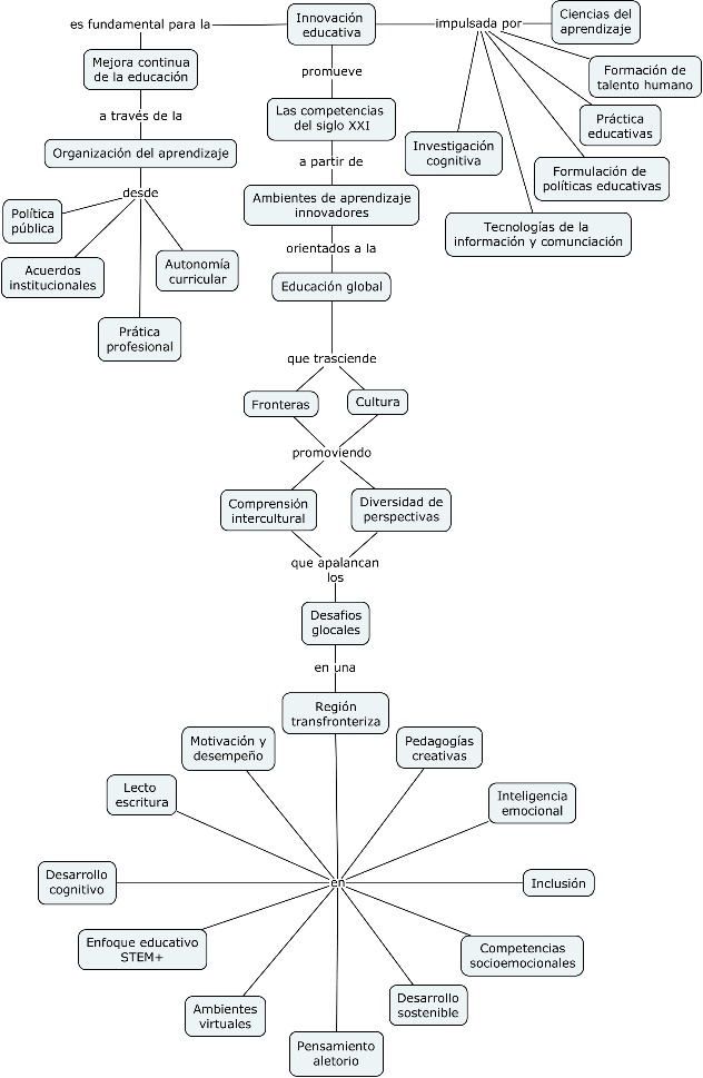
Del estudio realizado, se evidencia a partir de los relatos que la innovación educativa establece en gran medida el direccionamiento de la mejora continua de los procesos en el contexto educativo mediante la configuración y organización de las actividades de aprendizaje desde perspectivas esenciales en el contexto de la gobernanza y la gobernabilidad tales como las políticas públicas, los acuerdos institucionales, la autonomía curricular y la práctica profesional. Estos procesos de mejora continua desde la perspectiva disciplinar de las ciencias de la educación, son impulsados por las ciencias del aprendizaje, la investigación cognitiva y las prácticas educativas, no obstante, requieren de un apoyo transversal de la asertiva formación de talento humano, las tecnologías de información y comunicación y de las políticas educativas vigentes. La innovación educativa promueve con sustento en ambientes de aprendizaje innovadores la adquisición de competencias y habilidades para el siglo XXI totalmente orientados en una región transfronteriza por la educación global con el objetivo de trascender tanto a las fronteras como a la cultura, impulsando la comprensión intercultural y respetando la diversidad de las perspectivas con las que las personas que aprenden, desde el carácter transfronterizo de su ciudadanía, observan los desafíos en un contexto glocal. Se evidencia, también en el estudio, que los intereses manifiestos por las unidades de estudio en cuanto a las perspectivas investigativas en el contexto de los ambientes de aprendizaje se centran en:
Todas estas tendencias investigativas que apalancan los procesos de innovación educativa en el siglo XXI, desde la perspectiva de una región transfronteriza, con apoyo de ambientes de aprendizaje, se esquematizan con ayuda de la red semántica que se muestra en la Figura 1. Tal representación expone el carácter estratégico de la innovación educativa como elemento esencial para el mejoramiento continuo de la calidad de los procesos constituidos en el ecosistema educativo del departamento de Norte de Santander y en general de Colombia, y que proyecta la dirección que deben tomar los procesos investigativos que deben ser abordados para propulsar la innovación educativa requerida para el desarrollo de los ambientes de aprendizaje efectivos, eficientes y eficaces que impacten positivamente la calidad educativa en esta región de frontera.

Fig. 1. Perspectivas de investigación en torno a los ambientes de aprendizaje en el siglo XXI


REFERENCIAS

Acosta Rodríguez, M. (2013). La perspectiva Vygotskiana y el aprendizaje: una reflexión necesaria. Teorías, enfoques y aplicaciones en las ciencias sociales, 5(12), 109-117.

Ander-Egg, E. (1995) Técnicas de investigación social. Lumen.

Barajas, M. y Aguilar, L. (2013). Interdependencia, cooperación y gobernanza en regiones transfronterizas. El Colegio de la Frontera Norte.

Blumenfeld, P. C. (1992). Classroom learning and motivation: Clarifying and expanding goal theory. Journal of Educational Psychology, 84(3), 272–281.

Corbin, J. y Strauss, A. (2007) Basics of qualitative research: Techniques and procedures for developing grounded theory. SAGE Publications.

García, E. (2010). El significado de la obra de Vigotsky. Pedagogía constructivista y competencias. Editorial Trillas.

Hernández, R., Fernández, C. y Baptista, P. (2019) Metodología de la investigación. McGraw-Hill.

Hernández, J., Ramírez, D. y López, Z. (2022). Experiencia comunitaria cocreativa en la producción de relatos audiovisuales. Una perspectiva de jóvenes víctimas en Norte de Santander, desde la investigación-acción. Revista KEPES, 19(25), 15-45.

Karaca-Atik, A., Meeuwisse, M., Gorgievski, M. y Smeets, G. (2023) Uncovering important 21st-century skills for sustainable career development of social sciences graduates: A systematic review, Educational Research Review, 39, 100528.

Ramírez Martínez, C. (2017) Interacciones de una subregión fronteriza. En R. Mazuera Arias, N. Albornoz, C. Ramírez Martínez y M. Morffe (Eds.), Norte de Santander y Táchira: más que un límite fronterizo, subjetividades construidas en el territorio, (pp. 25–33). Ediciones Astro Data.

Miller, S. M. (2003). How literature discussion shapes thinking: ZPDs for teaching/learning habits of the heart and mind. En A. Kozulin, B. Gindis, V. S. Ageyev, y S. M. Miller (Eds.), Vygotsky’s educational theory in cultural context (pp. 289–316). University Press.

Montalvo Nieto, D. y Jaramillo Zambrano, A. (2022). Habilidades sociales y autoconcepto en adolescentes durante el aislamiento social por pandemia de COVID-19. Revista Eugenio Espejo, 16(3), 47–57.

Nichols, A. (1983) Managing Educational Innovations. Allen & Unwin.

Guzmán Acuña, T. D. J. y Guzmán Acuña, J. (2009). Innovación educativa y tecnología. Editorial Miguel Ángel Porrúa.

Guzmán Mendoza, C. y Trejos, L. (2017). Más allá de las fronteras. Universidad del Norte.

Pozo, J. (2006). Teorías cognitivas del aprendizaje. Ediciones Morata.

Sandoval, C. (2002). La investigación cualitativa. ARFO editores.

Trinidad, A., Carrero, V. y Soriano, R. (2006). Teoría fundamentada. La construcción de la teoría a través del análisis interpretacional. Centro de investigaciones sociológicas.

Vegas-Meléndez, H. (2016). La teoría fundamentada como herramienta metodológica para el estudio de la gestión pública local. Revista Venezolana de Gerencia, 21(75), 413-426.

Villarruel-Fuentes, M. (2012). El constructivismo y su papel en la innovación educativa. Revista de educación y desarrollo, 20, 19-28.

Vygotsky, L. S. (1978). Mind in society: Development of higher psychological processes. Harvard University Press.

Universidad de Pamplona
I. I. D. T. A.