ISSN: 1692-7257 - Volumen 1 – Número 43 - 2024
Digital Object Identifier: 10.24054/rcta.v1i43.2803
Hacia la mejora de la enseñanza en programación orientada a objetos: la integración de la asistencia de chatbot inteligente y la implementación del profesor Alex

Toward the improvement of teaching in object-oriented programming: the integration of intelligent chatbot assistance and professor Alex's implementation


PhD. Carlos Henriquez Miranda1, Ing. Jesús David Ríos Pérez1, PhD. German Sanchez-Torres1

1Universidad del Magdalena, Grupo de Investigación y Desarrollo en Sistemas y Computación, Santa Marta, Magdalena, Colombia.

Correspondencia: chenriquezm@unimagdalena.edu.co

Recibido: 7 octubre 2023.
 Aceptado: 10 enero 2024.
 Publicado:3 mayo 2024.


Cómo citar: C. Henríquez Miranda, J. D. Rios Perez, y G. Sanchez-Torres, «Hacia la mejora de la enseñanza en programación orientada a objetos: la integración de la asistencia de chatbot inteligente y la implementación del profesor Alex», RCTA, vol. 1, n.º 43, pp. 134–143, may 2024. Recuperado de https://ojs.unipamplona.edu.co/index.php/rcta/article/view/2803
Derechos de autor 2024 Revista Colombiana de Tecnologías de Avanzada (RCTA).
Esta obra está bajo una licencia internacional Creative Commons Atribución-NoComercial 4.0.



Resumen: Los chatbots en la educación ofrecen aprendizaje personalizado, retroalimentación instantánea y soporte accesible, mejorando el compromiso y la comprensión de los estudiantes en diversos temas académicos. Este estudio explora el uso de un chatbot, implementado en la plataforma SnatchBot e integrado con Telegram, para asistir a estudiantes universitarios en Programación Orientada a Objetos (POO). El desarrollo del chatbot incluyó la definición de objetivos, diseño de personalidad, selección de herramientas, y la creación de un flujo de conversación mediante procesamiento de lenguaje natural (PLN). Evaluado a través de encuestas, el chatbot, denominado Profe Alex, mejoró significativamente la autonomía de los estudiantes en POO, proporcionando conceptos, cuestionarios y ejemplos de código. Una encuesta mostró que el 90% de los usuarios valoró positivamente la herramienta, confirmando su eficacia en la enseñanza de POO. Los resultados sugieren un potencial significativo de los chatbots como herramientas educativas en ciencias de la computación y apuntan hacia una mayor aplicación de la IA en educación.

Palabras clave: chatbot, programación orientada a objetos, inteligencia artificial, chatbots en educación.

Abstract: In education, chatbots provide personalized learning, instant feedback, and accessible support, enhancing student engagement and understanding across various academic subjects. This study investigates the deployment of a chatbot on the SnatchBot platform, integrated with Telegram, to assist university students in Object-Oriented Programming (OOP). The development of the chatbot included defining objectives, designing its personality, selecting tools, and creating a conversation flow using natural language processing (NLP). Assessed through surveys, the chatbot, named Profe Alex, significantly enhanced student autonomy in OOP by providing concepts, quizzes, and code examples. A survey revealed that 90% of the users positively rated the tool, confirming its effectiveness in OOP instruction. The findings indicate substantial potential for chatbots as educational tools in computer science and point towards a broader application of AI in education.

Keywords: Chatbot, object-oriented programming, artificial intelligence, chatbots in education.


1. INTRODUCCIÓN

Los avances recientes en tecnologías disruptivas, particularmente en Inteligencia Artificial (IA), han mejorado significativamente los entornos de aprendizaje al integrar tecnologías avanzadas con estrategias pedagógicas. La IA, especialmente a través de chatbots, puede ofrecer experiencias de aprendizaje personalizadas, mejorando el compromiso estudiantil en diversas disciplinas académicas, incluido el campo de la programación orientada a objetos (POO)
[1]
S. M. Lee y D. Lee, «“Untact”: a new customer service strategy in the digital age», Service Business, vol. 14, n.o 1, pp. 1-22, 2020.
,
[2]
C. Henríquez, F. Briceño, y D. Salcedo, «Unsupervised Model for Aspect-Based Sentiment Analysis in Spanish», IAENG International Journal of Computer Science, n.o 3, pp. 430-438, 2019.
. Los chatbots, aprovechando las técnicas de Procesamiento de Lenguaje Natural (PLN) y la Comprensión de Lenguaje Natural (CLU), emulan la conversación humana para proporcionar apoyo educativo intuitivo y receptivo
[3]
E. Cambria y B. White, «Jumping NLP curves: A review of natural language processing research», IEEE Computational Intelligence Magazine. 2014. doi: 10.1109/MCI.2014.2307227.
-
[5]
J. Sjostrom y M. Dahlin, «Tutorbot: A Chatbot for Higher Education Practice», en Designing for Digital Transformation. Co-Creating Services with Citizens and Industry: 15th International Conference on Design Science Research in Information Systems and Technology, DESRIST 2020, Kristiansand, Norway, December 2–4, 2020, Proceedings, Berlin, Heidelberg: Springer-Verlag, dic. 2020, pp. 93-98. doi: 10.1007/978-3-030-64823-7_10.
.

La aplicación general de chatbots en sectores como el soporte al cliente y el comercio en línea demuestra su versatilidad y autonomía en la realización de tareas sin intervención humana
[6]
I. V. Serban et al., «A deep reinforcement learning chatbot», arXiv preprint arXiv:1709.02349, 2017.
-
[10]
K. N. Lakshmi, Y. K. Reddy, M. Kireeti, T. Swathi, y M. Ismail, «Design and implementation of student chat bot using AIML and LSA», International Journal of Innovative Technology and Exploring Engineering, vol. 8, n.o 6, pp. 1742-1746, 2019.
. Herramientas y plataformas de desarrollo como Microsoft Bot Framework, Botpress y Dialogflow permiten la creación de chatbots con diversas funcionalidades, incluyendo la comprensión de lenguaje natural e integración con sistemas externos
[11]
P. Smutny y P. Schreiberova, «Chatbots for learning: A review of educational chatbots for the Facebook Messenger», Computers & Education, vol. 151, p. 103862, 2020.
-
[15]
A. K. Abdallah, A. M. Alkaabi, D. A. F. Mehiar, y Z. A. J. Aradat, «Chatbots in Classrooms: Tailoring Education and Boosting Engagement», en Cutting-Edge Innovations in Teaching, Leadership, Technology, and Assessment, IGI Global, 2024, pp. 166-181.
.

En la educación, los chatbots sirven como herramientas innovadoras, ayudando en la enseñanza de idiomas, mejorando el aprendizaje a través de la gamificación y ofreciendo apoyo sofisticado en la educación superior, particularmente en materias desafiantes como POO
[16]
S. Yang y C. Evans, «Opportunities and challenges in using AI chatbots in higher education», en Proceedings of the 2019 3rd International Conference on Education and E-Learning, 2019, pp. 79-83.
-
[20]
C. W. C y A. Ade-Ibijola, «Python-Bot: A Chatbot for Teaching Python Programming».
.

Este trabajo describe el desarrollo de Profe Alex, un chatbot diseñado para asistir a los estudiantes universitarios con POO, con el objetivo de proporcionar apoyo continuo, e introducir tecnologías innovadoras. Los objetivos específicos de este estudio son evaluar la efectividad de "Profe Alex" en mejorar la comprensión de los estudiantes sobre la Programación Orientada a Objetos (POO), aumentar el compromiso y explorar el impacto de la personalidad del chatbot en los resultados de aprendizaje. Se resalta el potencial del chatbot para entregar información y servicios efectivos y explorar el impacto de su personalidad en la experiencia del usuario y los resultados educativos en materias complejas
[21]
O. A. Cadena y I. A. Juárez, «La enseñanza de la programación mediante software educativo especializado y los agentes conversacionales», Interfases, n.o 017, pp. e6337-e6337, 2023.
,
[22]
J. E. S. García, M. U. Ruiz, y B. E. G. Herrera, «Análisis de los problemas de aprendizaje de la programación orientada a objetos», Ra Ximhai: revista científica de sociedad, cultura y desarrollo sostenible, vol. 11, n.o 4, pp. 289-304, 2015.
.

El desarrollo involucró varias fases clave: definir los objetivos del bot, caracterizar su personalidad, seleccionar el marco de desarrollo apropiado, elaborar un esquema conversacional e implementar el sistema, todo orientado a mejorar la interacción del usuario y los resultados educativos.

Este artículo es la culminación de un proyecto titulado 'Chatbot como Asistente Personal Inteligente para el Aprendizaje de POO'. El documento está estructurado de la siguiente manera: la Sección 2 describe la metodología utilizada para el desarrollo del estudio, seguida por la demostración de la implementación de nuestro Bot y los hallazgos en la Sección 3. Finalmente, se muestran las conclusiones.

2. ESTADO DEL ARTE

En este trabajo se propone una taxonomía general de un conjunto de trabajos reportados en la literatura. La taxonomía propuesta agrupa estos trabajos en cuatro categorías. Aplicaciones e Impacto; explora cómo los chatbots mejoran el compromiso educativo y el aprendizaje personalizado. Desafíos en el Diseño, Desarrollo e Implementación; aborda los retos en la creación de chatbots educativos efectivos, enfatizando consideraciones éticas y técnicas. Evaluación y Efectividad; evalúa el impacto de los chatbots en los resultados de aprendizaje y la motivación. Direcciones Futuras y Consideraciones Éticas; profundiza en el uso potencial y ético de la IA en la educación, resaltando la necesidad de una integración tecnológica responsable y vías para investigaciones futuras.

2.1. Aplicaciones e impacto de IA-Chatbots en la educación

Los estudios destacan a los chatbots como claves en la reestructuración de metodologías de enseñanza, ofreciendo apoyo personalizado y abordando los desafíos educativos tradicionales. En
[23]
L. Labadze, M. Grigolia, y L. Machaidze, «Role of AI chatbots in education: systematic literature review», International Journal of Educational Technology in Higher Education, vol. 20, n.o 1, p. 56, oct. 2023, doi: 10.1186/s41239-023-00426-1.
, se subrayan los múltiples beneficios de los chatbots, incluyendo asistencia inmediata con tareas, caminos de aprendizaje personalizados y ganancias de eficiencia para los educadores. Investigaciones adicionales, como
[24]
M. A. Kuhail, N. Alturki, S. Alramlawi, y K. Alhejori, «Interacting with educational chatbots: A systematic review», Education and Information Technologies, vol. 28, n.o 1, pp. 973-1018, jul. 2022, doi: 10.1007/s10639-022-11177-3.
, examinan las interacciones dinámicas entre los aprendices y los chatbots, enfatizando el mejoramiento de experiencias educativas personalizadas e inmersivas. La evidencia empírica en
[25]
O. Chinedu y A. Ade-Ibijola, «Python-Bot: A Chatbot for Teaching Python Programming», Engineering Letters, vol. 29, pp. 25-34, feb. 2021.
-
[26]
H. B. Essel, D. Vlachopoulos, A. Tachie-Menson, E. E. Johnson, y P. K. Baah, «The impact of a virtual teaching assistant (chatbot) on students’ learning in Ghanaian higher education», International Journal of Educational Technology in Higher Education, vol. 19, n.o 1, p. 57, nov. 2022, doi: 10.1186/s41239-022-00362-6.
, muestra los efectos positivos de los chatbots en el rendimiento estudiantil, con estudios específicos como
[27]
S. I. Malik, M. W. Ashfque, R. M. Tawafak, G. Al-Farsi, N. Ahmad Usmani, y B. Hamza Khudayer, «A Chatbot to Facilitate Student Learning in a Programming 1 Course: A Gendered Analysis», International Journal of Virtual and Personal Learning Environments (IJVPLE), vol. 12, n.o 1, pp. 1-20, 2022, doi: 10.4018/IJVPLE.310007.
explorando los resultados diferenciales de compromiso entre géneros.

2.2. Diseño, desarrollo y retos de la implementación

En
[28]
D. Ramandanis y S. Xinogalos, «Designing a Chatbot for Contemporary Education: A Systematic Literature Review», Information, vol. 14, n.o 9, Art. n.o 9, sep. 2023, doi: 10.3390/info14090503.
, se presenta el desarrollo de Agentes Conversacionales Educativos (ECA) como un esfuerzo complejo que abarca diseño, desarrollo e implementación. La fase inicial involucra una investigación para recolectar información relevante sobre herramientas, metodologías y requisitos. Esto informa la fase de especificación, donde se definen los objetivos de aprendizaje y el contenido, conduciendo a la personalización de materiales educativos. La fase de diseño e implementación transita de la teoría a la práctica, requiriendo pruebas exhaustivas y una instrucción detallada a los estudiantes sobre el uso de ECA.

El proceso concluye con una evaluación de la efectividad del ECA, sirviendo como base para futuras mejoras. Esta metodología iterativa establece la necesidad de un enfoque detallado y flexible para superar los desafíos asociados con los ECAs en la educación.

2.3. Evaluación y efectividad de los chatbots

La investigación sobre chatbots educativos destaca su diverso impacto en los resultados de los estudiantes. En
[29]
T. Kosar, D. Ostojić, Y. D. Liu, y M. Mernik, «Computer Science Education in ChatGPT Era: Experiences from an Experiment in a Programming Course for Novice Programmers», Mathematics, vol. 12, n.o 5, Art. n.o 5, ene. 2024, doi: 10.3390/math12050629.
, un estudio sobre los efectos de los modelos de lenguaje de gran escala (LLMs) en programadores novatos no encontró un impacto significativo en el rendimiento, sugiriendo que una integración cautelosa es aconsejable. En contraste,
[30]
J. Yin, T.-T. Goh, B. Yang, y Y. Xiaobin, «Conversation Technology With Micro-Learning: The Impact of Chatbot-Based Learning on Students’ Learning Motivation and Performance», Journal of Educational Computing Research, vol. 59, n.o 1, pp. 154-177, mar. 2021, doi: 10.1177/0735633120952067.
reveló que el micro aprendizaje basado en chatbots impulsa la motivación entre los estudiantes en cursos de informática, a pesar de niveles de rendimiento similares a los métodos tradicionales, indicando un potencial para aumentar el compromiso. Además, un meta-análisis en
[31]
X. Deng y Z. Yu, «A Meta-Analysis and Systematic Review of the Effect of Chatbot Technology Use in Sustainable Education», Sustainability, vol. 15, n.o 4, Art. n.o 4, ene. 2023, doi: 10.3390/su15042940.
que analizó resultados de 32 estudios mostró que los chatbots tienen un efecto positivo de medio a alto en los resultados de aprendizaje como razonamiento, logro e interés.

2.4. Direcciones futuras y consideraciones éticas en la integración de chatbots

La discusión sobre el futuro y las consideraciones éticas de la integración de chatbots en la educación, enfatiza la necesidad de un uso responsable de la IA, transparencia y mitigación de sesgos. Estudios como
[32]
Z. Bahroun, C. Anane, V. Ahmed, y A. Zacca, «Transforming Education: A Comprehensive Review of Generative Artificial Intelligence in Educational Settings through Bibliometric and Content Analysis.», Sustainability, vol. 15, n.o 17, p. NA-NA, ago. 2023.
subrayan la importancia de marcos éticos y esfuerzos interdisciplinarios para mejorar el impacto educativo de la IA asegurando su despliegue ético. Otro aspecto crítico, resaltado en
[33]
D. H. Chang, M. P.-C. Lin, S. Hajian, y Q. Q. Wang, «Educational Design Principles of Using AI Chatbot That Supports Self-Regulated Learning in Education: Goal Setting, Feedback, and Personalization», Sustainability, vol. 15, n.o 17, Art. n.o 17, ene. 2023, doi: 10.3390/su151712921.
, es la integración de chatbots de IA para apoyar el aprendizaje auto regulado, destacando la necesidad de experiencias de aprendizaje personalizadas a pesar de desafíos como la información sesgada y la difusión de inexactitudes.

Además, las discusiones en
[34]
F. H. Wang, «Efficient generation of text feedback in object-oriented programming education using cached performer revision», Machine Learning with Applications, vol. 13, p. 100481, sep. 2023, doi: 10.1016/j.mlwa.2023.100481.
,
[35]
F. H. Wang, «A Feasible Study of a Deep Learning Model Supporting Human–Machine Collaborative Learning of Object-Oriented Programming», IEEE Transactions on Learning Technologies, vol. 17, pp. 413-427, 2024, doi: 10.1109/TLT.2022.3226345.
abordan los desafíos técnicos y éticos planteados por los monopolios de IA, sugiriendo mejoras para hacer la IA más accesible y eficiente. En general, la literatura aboga por un enfoque equilibrado para la integración de chatbots de IA en la educación, enfatizando diseños que se alineen con principios educativos y abogando por el uso responsable de la IA para enriquecer los resultados educativos mientras se abordan las limitaciones potenciales y los dilemas éticos.

3. METODOLOGÍA

El enfoque principal de este estudio gira en torno a la enseñanza y aprendizaje de la Programación Orientada a Objetos (POO) facilitada por un asistente virtual de chatbot. La Fig. 1, ilustra las fases que se llevaron a cabo para el desarrollo.

3.1. Definir los objetivos del Bot

La fase inicial implica definir los objetivos del chatbot, crucial para guiar su desarrollo con precisión y asegurar su relevancia y efectividad en todas las etapas, desde el desarrollo hasta la implementación y la evaluación subsiguiente. Este

primer paso es esencial, estableciendo los objetivos estratégicos que respaldan el propósito previsto del chatbot. A través del análisis, se prevé que el chatbot actúe como un recurso instrumental en la mejora de la perspectiva pedagógica de la educación superior, apoyado por una misión claramente articulada para mejorar los objetivos de aprendizaje.

Fig. 1. Fases del desarrollo de Chatbots.
Fuente: Elaboración propia.

3.2. Caracterización de la personalidad

Posterior a la definición de objetivos, la delimitación de la personalidad se vuelve esencial, sirviendo no solo para humanizar las interacciones sino también para aumentar la eficacia de la herramienta y el compromiso del usuario. Esta fase requiere una comprensión de la demografía del usuario objetivo dentro de contextos educativos, modelando un comportamiento que encarne accesibilidad, claridad y capacidad de respuesta.

La personalidad de un chatbot influye significativamente en las interacciones con los usuarios y en las estrategias de comunicación. Sus rasgos afectan cómo responde el chatbot, con elecciones específicas de palabras y tonos que reflejan estas características. Por ejemplo, un chatbot amigable podría usar un lenguaje cálido y alentador para hacer que las interacciones sean más atractivas. La integración intencional de rasgos de personalidad es crucial para alcanzar los resultados educativos y mejorar la experiencia del usuario, haciendo que las conversaciones parezcan más naturales e importantes, aumentando así la satisfacción y el compromiso del usuario.

3.3. Selección del framework de desarrollo

En esta fase, la elección de un marco de desarrollo apropiado para el chatbot es determinante, ya que debe alinearse con las funcionalidades y la personalidad predefinidas del bot. El camino de desarrollo podría involucrar la construcción personalizada del chatbot utilizando una variedad de lenguajes de programación, complementada por herramientas de diseño especializadas. Por otro lado, la adopción de una plataforma de desarrollo preestablecida podría facilitar un proceso de creación más eficiente, ofreciendo acceso a diseños plantilla y, en ciertos casos, capacidades sofisticadas de procesamiento de lenguaje natural (PLN). Una decisión crucial en esta etapa involucra evaluar la necesidad de que el chatbot incorpore características de aprendizaje adaptativo, lo que requiere la integración de modelos de lenguaje avanzados, algoritmos de aprendizaje automático y arquitecturas de despliegue apropiadas.

3.4. Elaboración del esquema conversacional

La delimitación de un esquema conversacional definido es imperativa, facilitando la capacidad del bot para proporcionar orientación direccional a los usuarios, manteniendo así el compromiso y resolviendo consultas con destreza. Un desafío principal dentro de este dominio es la anticipación de paradigmas conversacionales prospectivos y la estrategia de metodologías efectivas para abordar consultas que pueden mostrar una falta de precisión o desviarse marginalmente del tópico central. Es importante también, dentro del ámbito de la metodología de diseño de chatbots, acentuando la necesidad de la integración de marcos de PLN. La utilización de PLN aumenta sustancialmente la competencia del bot en entender y reaccionar contextualmente a una amplia gama de entradas de usuario, incluidas aquellas caracterizadas por variaciones o articulaciones ambiguas. La asimilación de estrategias avanzadas de PLN permite al chatbot decodificar más precisamente las consultas de los usuarios, navegar a través de varias sutilezas conversacionales y, en consecuencia, elevar la experiencia de interacción general. Esto destaca la función crítica del PLN en el refinamiento del esquema conversacional y garantiza la efectividad operativa del chatbot a través de un espectro de entornos de diálogos dinámicos y multifacéticos.

3.5. Implementación Chatbot

En esta fase, la implementación del chatbot se desarrolla, aprovechando el diseño, personalidad y objetivos previamente delineados. En este punto, se han identificado componentes clave, que abarcan temas pertinentes, saludos introductorios, mecanismos de refuerzo positivo y estrategias para abordar desafíos de comprensión encontrados por el bot. Además, se realizan pruebas involucrando a usuarios finales, junto con evaluaciones de despliegue, para determinar la efectividad y capacidades operacionales del chatbot. Este proceso de evaluación integral es necesario para confirmar el comportamiento del chatbot a sus especificaciones funcionales previstas y su capacidad para cumplir con las expectativas de los usuarios.

Desde la definición inicial de los objetivos del chatbot hasta el desarrollo de su esquema conversacional y personalidad, cada fase debe asegurar la efectividad y relevancia del chatbot en un entorno educativo. La selección de un marco de desarrollo y la integración de capacidades avanzadas de PLN son fundamentales para permitir que el chatbot entregue interacciones personalizadas, atractivas y conscientes del contexto.

4. RESULTADOS

4.1. Definir los objetivos del Bot

El propósito es potenciar la comprensión de la POO mediante ejercicios y recursos accesibles, personalizando el aprendizaje según las necesidades de cada estudiante para superar retos específicos de POO y aumentar el compromiso. El chatbot, al ofrecer soporte y retroalimentación constantes, contribuye a un entorno educativo adaptable. Su integración con plataformas como Telegram facilita un aprendizaje interactivo y accesible, aspirando a mejorar significativamente los rendimientos académicos en POO y fomentar habilidades críticas, incluyendo la solución de problemas y el pensamiento analítico.

4.2. Caracterización de la personalidad

De acuerdo con los objetivos de ChatBot, se ha establecido algunas características para modelar la personalidad de Profe Alex, que se presenta en la Tabla 1. Según su personalidad, el bot es un profesor impetuoso, sin embargo, siempre es amable y respetuoso con sus estudiantes. Es de Santa Marta, Colombia, y sus principales emociones son felicidad, confusión, atención y explicación.

Tabla 1: Diseño de la personalidad del chatbot.

Categoría Detalles
Personalidad Amigable, Respetuoso, Concreto, Receptivo, Amigable
Características Físicas Nombre: Alex.
Color de piel: Moreno.
Color de cabello: Marrón.
Color de ojos: Marrón.
Objetos: Gafas.
Edad: 35 años.
Estatura: 180 cm.
Ciudad de nacimiento: Santa Marta – Colombia
Expresiones Corporales Feliz, Confundido, Atento, Explicando
Fuente: elaboración propia

Los rasgos de personalidad seleccionados para el bot se definieron para alinearse con el objetivo de enseñar conceptos de Programación Orientada a Objetos. Rasgos como ser amigable, respetuoso, concreto y receptivo crean una experiencia de aprendizaje agradable y motivadora que facilita el desarrollo de habilidades de los estudiantes. Emociones como la felicidad y la confusión son adecuadas para interacciones educativas ya que contribuyen a una experiencia de usuario más natural. Además, las características físicas y las expresiones visuales añaden un componente realista relacionado con el contenido o las acciones, como ser atento y explicativo, que el bot realiza en cada iteración.

4.3. Selección del framework de desarrollo

En este trabajo, se analizan diversas plataformas para el desarrollo de chatbots, centrándonos en criterios como el acceso gratuito, capacidades de PLN, soporte de idiomas y despliegue en redes sociales. Inicialmente, se seleccionaron DialogFlow y SnatchBot basándose en estos criterios. Posteriormente, se eligió a SnatchBot por su interfaz intuitiva y la verificación de flujo del bot mediante diagramas. Se seleccionó SnatchBot, estructurándolo alrededor de una serie de interacciones para facilitar la comunicación y funcionalidad del usuario.

4.4. Elaboración del esquema de comunicación

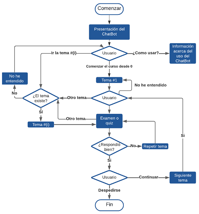
Se describe la estructura de interacciones de un chatbot diseñado para facilitar el uso de un módulo de aprendizaje por parte del usuario (ver Fig. 2). Comienza con un nodo de Inicio, que lleva a la Presentación del bot, donde él se presenta a sí mismo, describe sus capacidades y la utilidad que proporciona al usuario. Tras la introducción, hay un punto de decisión donde el usuario tiene la opción de preguntar cómo utilizar el bot, lo que lleva al bot a proporcionar información relevante sobre su funcionalidad. Subsecuentemente, el usuario es dirigido a Tema #1, que representa el comienzo del contenido educativo.

Si el usuario expresa dificultad para entender, el flujo se desvía a un bucle de aclaración donde se verifica la existencia del tema. Si el tema existe, se reiterará o aclarará el tema. Si el tema no existe o si después de la aclaración el usuario aún no entiende, se ofrecerá la opción de comenzar el curso desde el principio o cambiar a un tema diferente. Tras la comprensión exitosa del tema, el usuario es evaluado a través de una fase de Examen o Preguntas de Cuestionario. El rendimiento del usuario en esta evaluación dicta el camino subsiguiente: si el usuario responde correctamente, el flujo avanza al siguiente tema. De lo contrario, el tema se repite para reforzar.

Este proceso cíclico de instrucción y evaluación continua hasta que se cubren todos los temas, punto en el cual se participa en una interacción de Despedida antes de alcanzar el nodo de Fin, señalando la finalización del módulo.

4.5. Implementación

En la arquitectura del sistema propuesta (ver Fig. 3), un enfoque multinivel integra Telegram como la interfaz de usuario, SnatchBot para la gestión de sesiones y mensajes, un módulo de Procesamiento de Lenguaje Natural (PLN) y una base de datos de backend. Este diseño garantiza una plataforma educativa interactiva en tiempo real, adaptada para mejorar la experiencia de aprendizaje en la programación orientada a objetos.

La arquitectura comienza con Telegram, una aplicación de mensajería popular, que sirve como interfaz de usuario. Esta capa es importante, ya que proporciona un punto de interacción familiar y accesible para los usuarios, quienes pueden enviar entradas y recibir respuestas de manera fluida. La API de Telegram se comunica a través de webhooks, asegurando la transmisión inmediata de datos a la API de SnatchBot, que forma el núcleo de la funcionalidad del chatbot.

SnatchBot gestiona la continuidad de la sesión y el enrutamiento de mensajes. Esta plataforma se encarga de mantener el contexto de las interacciones de los usuarios, esencial para proporcionar un diálogo coherente y sensible al contexto, mejorando así el compromiso del usuario y la eficacia del aprendizaje. Su integración facilita la gestión de las entradas de los usuarios y las salidas del sistema en tiempo real, demostrando su papel en el marco operativo del chatbot.

Adyacente a la capa SnatchBot se encuentra el módulo de PLN, responsable del procesamiento de las entradas de los usuarios. Este módulo realiza varias funciones, incluyendo el reconocimiento de entidades y la generación de respuestas, utilizando algoritmos para interpretar y procesar el lenguaje natural. La capacidad del módulo de PLN para comprender y responder con precisión a las consultas de los usuarios es importante para simular una interacción educativa natural y atractiva. SnatchBot permite el uso de un módulo de PLN para la optimización de las respuestas del ChatBot, que recibe un banco de palabras relacionado con las interacciones utilizadas por el ChatBot, de modo que el ChatBot tenga un mejor reconocimiento de las intenciones del usuario. Se proporcionó un banco de palabras para temas generales como Clases, Polimorfismo, Métodos Abstractos, etc., con el propósito de que el ChatBot priorice estos temas.

Apoyando estos componentes está una capa de base de datos de backend, que almacena datos pertinentes a las interacciones de los usuarios, la recuperación de contenido y los registros de conversación. Esta capa permite que el módulo de PLN acceda a datos históricos y contenido necesario para generar respuestas informadas y personalizadas.

El despliegue del bot "Profe Alex" en la configuración de Telegram demuestra la aplicación de estas tecnologías en escenarios educativos (see Fig. 4).

Los resultados de la encuesta de 87 participantes indicaron una validación sustancial del ChatBot, con el 90% de los estudiantes informando niveles de satisfacción que van de satisfechos a muy satisfechos, subrayando su potencial como una herramienta pedagógica efectiva (ver Fig. 5). En las preguntas generales de satisfacción, se midieron la utilidad, la velocidad de respuesta y la retroalimentación. El diseño del ChatBot, que incorpora tanto una personalidad amigable como características computacionales sofisticadas, fue fundamental para facilitar una experiencia educativa atractiva y receptiva para los estudiantes. Estos resultados enfatizan no solo la satisfacción general, sino también los aspectos específicos que contribuyen a la efectividad del ChatBot en mejorar los resultados de aprendizaje.

Además, al examinar las respuestas en detalle, se hizo evidente que la utilidad del ChatBot desempeñó un papel significativo en la satisfacción del usuario. Los estudiantes destacaron su capacidad para proporcionar información relevante de manera oportuna, permitiéndoles comprender conceptos complejos con facilidad. Además, la rápida velocidad de respuesta del ChatBot fue reconocida

como un factor clave que contribuye a su efectividad, asegurando que los estudiantes recibieran asistencia y orientación oportunas siempre que lo necesitaran. Además, la provisión de retroalimentación constructiva por parte del ChatBot fue valorada por los usuarios, ya que les permitió evaluar su comprensión y progreso en tiempo real, fomentando un entorno de aprendizaje de apoyo.

Fig. 2. Diagrama representativo del esquema conversacional.
Fuente: Elaboración propia.

Fig. 3. Arquitectura del sistema del bot.
Fuente: Elaboración propia.

4.6. Consideraciones éticas de la implementación

La implementación y uso presenta consideraciones éticas para asegurar una aplicación responsable de la IA y proteger los derechos y la privacidad de los estudiantes. Se enfatiza en la privacidad y seguridad de los datos al no recopilar ni almacenar datos personales, cifrar el intercambio de datos y asegurar el acceso, garantizando al mismo tiempo que los estudiantes estén conscientes de que sus datos no se utilizan. El consentimiento y la transparencia se mantienen informando a los estudiantes sobre las interacciones con el chatbot y obteniendo un consentimiento explícito antes de cualquier recolección de datos. Además, se reconoce el potencial de los sesgos de IA que podrían llevar a un trato injusto, informando a los estudiantes sobre la posibilidad de tales sesgos en los modelos de IA utilizados.

Fig. 4. Despliegue de bot en Telegram.
Fuente: Elaboración propia.

Fig. 5. Resultados de la encuesta de satisfacción.
Fuente: Elaboración propia.

5. CONCLUSIONES

Este estudio describe el desarrollo sistemático de "Profe Alex", un ChatBot diseñado para apoyar el aprendizaje en Programación Orientada a Objetos (POO) entre estudiantes de Ingeniería de Sistemas. La metodología involucró cinco fases críticas, cada una contribuyendo de manera única a la eficacia educativa del bot y la experiencia del usuario:
Los resultados de la encuesta de 87 participantes validaron la efectividad del ChatBot, con el 90% de los estudiantes expresando niveles de satisfacción que van desde satisfechos hasta muy satisfechos, destacando su potencial como una herramienta pedagógica significativa. El diseño del ChatBot, que combinó una personalidad agradable con características computacionales avanzadas, jugó un papel crucial en proporcionar un ambiente educativo atractivo y receptivo.

La recepción positiva del bot, a pesar de la presencia de respuestas neutrales, sugiere la necesidad de investigaciones futuras para identificar oportunidades de mejora y adaptar el ChatBot de manera más efectiva a las necesidades educativas. Este estudio propone una contribución en la integración de herramientas basadas en Inteligencia Artificial (IA) dentro de la educación, demostrando su potencial para enriquecer las metodologías de enseñanza tradicionales. Los esfuerzos futuros se centrarán en refinar las capacidades de Procesamiento de Lenguaje Natural (PLN) del ChatBot para mejorar su aplicabilidad y precisión en diferentes contextos educativos. Los hallazgos subrayan el valor de continuar y expandir el uso de la IA en la educación, particularmente en áreas complejas como la Programación Orientada a Objetos (POO), para mejorar la calidad y el acceso a las experiencias de aprendizaje.

REFERENCIAS

[1] S. M. Lee y D. Lee, «“Untact”: a new customer service strategy in the digital age», Service Business, vol. 14, n.o 1, pp. 1-22, 2020.

[2] C. Henríquez, F. Briceño, y D. Salcedo, «Unsupervised Model for Aspect-Based Sentiment Analysis in Spanish», IAENG International Journal of Computer Science, n.o 3, pp. 430-438, 2019.

[3] E. Cambria y B. White, «Jumping NLP curves: A review of natural language processing research», IEEE Computational Intelligence Magazine. 2014. doi: 10.1109/MCI.2014.2307227.

[4] B. A. Shawar y E. Atwell, «Chatbots: are they really useful?», en Ldv forum, 2007, pp. 29-49.

[5] J. Sjostrom y M. Dahlin, «Tutorbot: A Chatbot for Higher Education Practice», en Designing for Digital Transformation. Co-Creating Services with Citizens and Industry: 15th International Conference on Design Science Research in Information Systems and Technology, DESRIST 2020, Kristiansand, Norway, December 2–4, 2020, Proceedings, Berlin, Heidelberg: Springer-Verlag, dic. 2020, pp. 93-98. doi: 10.1007/978-3-030-64823-7_10.

[6] I. V. Serban et al., «A deep reinforcement learning chatbot», arXiv preprint arXiv:1709.02349, 2017.

[7] A. Xu, Z. Liu, Y. Guo, V. Sinha, y R. Akkiraju, «A new chatbot for customer service on social media», en Proceedings of the 2017 CHI conference on human factors in computing systems, 2017, pp. 3506-3510.

[8] T. Okuda y S. Shoda, «AI-based chatbot service for financial industry», Fujitsu Scientific and Technical Journal, vol. 54, n.o 2, pp. 4-8, 2018.

[9] D. C. Ukpabi, B. Aslam, y H. Karjaluoto, «Chatbot adoption in tourism services: A conceptual exploration», en Robots, artificial intelligence, and service automation in travel, tourism and hospitality, Emerald Publishing Limited, 2019.

[10] K. N. Lakshmi, Y. K. Reddy, M. Kireeti, T. Swathi, y M. Ismail, «Design and implementation of student chat bot using AIML and LSA», International Journal of Innovative Technology and Exploring Engineering, vol. 8, n.o 6, pp. 1742-1746, 2019.

[11] P. Smutny y P. Schreiberova, «Chatbots for learning: A review of educational chatbots for the Facebook Messenger», Computers & Education, vol. 151, p. 103862, 2020.

[12] E. Adamopoulou y L. Moussiades, «An overview of chatbot technology», en IFIP International Conference on Artificial Intelligence Applications and Innovations, 2020, pp. 373-383.

[13] C. Henriquez, G. Sánchez-Torres, y D. Salcedo, «Tashi-Bot: A Intelligent Personal Assistant for Users in an Educational Institution», 2021.

[14] Z. H. Krullaars, A. Januardani, L. Zhou, y E. Jonkers, «Exploring Initial Interactions: High School Students and Generative AI Chatbots for Relationship Development», 2023.

[15] A. K. Abdallah, A. M. Alkaabi, D. A. F. Mehiar, y Z. A. J. Aradat, «Chatbots in Classrooms: Tailoring Education and Boosting Engagement», en Cutting-Edge Innovations in Teaching, Leadership, Technology, and Assessment, IGI Global, 2024, pp. 166-181.

[16] S. Yang y C. Evans, «Opportunities and challenges in using AI chatbots in higher education», en Proceedings of the 2019 3rd International Conference on Education and E-Learning, 2019, pp. 79-83.

[17] N. Sandu y E. Gide, «Adoption of AI-Chatbots to enhance student learning experience in higher education in India», en 2019 18th International Conference on Information Technology Based Higher Education and Training (ITHET), 2019, pp. 1-5.

[18] H. T. Hien, P.-N. Cuong, L. N. H. Nam, H. L. T. K. Nhung, y L. D. Thang, «Intelligent assistants in higher-education environments: the FIT-EBot, a chatbot for administrative and learning support», en Proceedings of the ninth international symposium on information and communication technology, 2018, pp. 69-76.

[19] C. Henriquez, D. Salcedo, y A. Cortés-Cabezas, «Development of a Chatbot as an Intelligent Personal Assistant for Teaching and Learning Data Structures», Prospectiva, vol. 22, n.o 1, 2024.

[20] C. W. C y A. Ade-Ibijola, «Python-Bot: A Chatbot for Teaching Python Programming».

[21] O. A. Cadena y I. A. Juárez, «La enseñanza de la programación mediante software educativo especializado y los agentes conversacionales», Interfases, n.o 017, pp. e6337-e6337, 2023.

[22] J. E. S. García, M. U. Ruiz, y B. E. G. Herrera, «Análisis de los problemas de aprendizaje de la programación orientada a objetos», Ra Ximhai: revista científica de sociedad, cultura y desarrollo sostenible, vol. 11, n.o 4, pp. 289-304, 2015.

[23] L. Labadze, M. Grigolia, y L. Machaidze, «Role of AI chatbots in education: systematic literature review», International Journal of Educational Technology in Higher Education, vol. 20, n.o 1, p. 56, oct. 2023, doi: 10.1186/s41239-023-00426-1.

[24] M. A. Kuhail, N. Alturki, S. Alramlawi, y K. Alhejori, «Interacting with educational chatbots: A systematic review», Education and Information Technologies, vol. 28, n.o 1, pp. 973-1018, jul. 2022, doi: 10.1007/s10639-022-11177-3.

[25] O. Chinedu y A. Ade-Ibijola, «Python-Bot: A Chatbot for Teaching Python Programming», Engineering Letters, vol. 29, pp. 25-34, feb. 2021.

[26] H. B. Essel, D. Vlachopoulos, A. Tachie-Menson, E. E. Johnson, y P. K. Baah, «The impact of a virtual teaching assistant (chatbot) on students’ learning in Ghanaian higher education», International Journal of Educational Technology in Higher Education, vol. 19, n.o 1, p. 57, nov. 2022, doi: 10.1186/s41239-022-00362-6.

[27] S. I. Malik, M. W. Ashfque, R. M. Tawafak, G. Al-Farsi, N. Ahmad Usmani, y B. Hamza Khudayer, «A Chatbot to Facilitate Student Learning in a Programming 1 Course: A Gendered Analysis», International Journal of Virtual and Personal Learning Environments (IJVPLE), vol. 12, n.o 1, pp. 1-20, 2022, doi: 10.4018/IJVPLE.310007.

[28] D. Ramandanis y S. Xinogalos, «Designing a Chatbot for Contemporary Education: A Systematic Literature Review», Information, vol. 14, n.o 9, Art. n.o 9, sep. 2023, doi: 10.3390/info14090503.

[29] T. Kosar, D. Ostojić, Y. D. Liu, y M. Mernik, «Computer Science Education in ChatGPT Era: Experiences from an Experiment in a Programming Course for Novice Programmers», Mathematics, vol. 12, n.o 5, Art. n.o 5, ene. 2024, doi: 10.3390/math12050629.

[30] J. Yin, T.-T. Goh, B. Yang, y Y. Xiaobin, «Conversation Technology With Micro-Learning: The Impact of Chatbot-Based Learning on Students’ Learning Motivation and Performance», Journal of Educational Computing Research, vol. 59, n.o 1, pp. 154-177, mar. 2021, doi: 10.1177/0735633120952067.

[31] X. Deng y Z. Yu, «A Meta-Analysis and Systematic Review of the Effect of Chatbot Technology Use in Sustainable Education», Sustainability, vol. 15, n.o 4, Art. n.o 4, ene. 2023, doi: 10.3390/su15042940.

[32] Z. Bahroun, C. Anane, V. Ahmed, y A. Zacca, «Transforming Education: A Comprehensive Review of Generative Artificial Intelligence in Educational Settings through Bibliometric and Content Analysis.», Sustainability, vol. 15, n.o 17, p. NA-NA, ago. 2023.

[33] D. H. Chang, M. P.-C. Lin, S. Hajian, y Q. Q. Wang, «Educational Design Principles of Using AI Chatbot That Supports Self-Regulated Learning in Education: Goal Setting, Feedback, and Personalization», Sustainability, vol. 15, n.o 17, Art. n.o 17, ene. 2023, doi: 10.3390/su151712921.

[34] F. H. Wang, «Efficient generation of text feedback in object-oriented programming education using cached performer revision», Machine Learning with Applications, vol. 13, p. 100481, sep. 2023, doi: 10.1016/j.mlwa.2023.100481.

[35] F. H. Wang, «A Feasible Study of a Deep Learning Model Supporting Human–Machine Collaborative Learning of Object-Oriented Programming», IEEE Transactions on Learning Technologies, vol. 17, pp. 413-427, 2024, doi: 10.1109/TLT.2022.3226345.

Universidad de Pamplona
I. I. D. T. A.