ISSN: 1692-7257 - Volumen 1 – Número 43 - 2024
Digital Object Identifier: 10.24054/rcta.v1i43.2802
Blockchain y las transacciones de energía eléctrica: una revisión de literatura

Blockchain and electric energy transactions: a systematic review


PhD. Alexander Álvaro Barón Salazar1, PhD. Jesús Insuasti1, Ing. Angie Nathalia Medina Jurado1

1Universidad de Nariño, Facultad de Ingeniería, Grupo de Investigación Galeras.NET, Pasto, Nariño, Colombia.

Correspondencia: nathaliajurado1813@udenar.edu.co

Recibido: 8 noviembre 2023.
 Aceptado: 10 enero 2024.
 Publicado:1 marzo 2024.


Cómo citar: A. Álvaro Barón Salazar, J. H. Insuasti Portilla, y A. N. Medina Jurado, «Blockchain y las transacciones de energía eléctrica: una revisión de literatura», RCTA, vol. 1, n.º 43, pp. 35–43, mar. 2024. Recuperado de https://ojs.unipamplona.edu.co/index.php/rcta/article/view/2802
Derechos de autor 2024 Revista Colombiana de Tecnologías de Avanzada (RCTA).
Esta obra está bajo una licencia internacional Creative Commons Atribución-NoComercial 4.0.



Resumen: Blockchain, una estructura de datos que registra transacciones de manera segura y eficiente destaca el papel fundamental en la creación de plataformas descentralizadas. Esta tecnología emergente está transformando el panorama de la transacción de energía, mejorando la eficiencia, la fiabilidad y la sostenibilidad de los sistemas energéticos. En este estudio se llevó a cabo una Revisión Sistemática de la Literatura (RSL) centrada en las tecnologías empleadas en las transacciones de energía eléctrica. Se consultaron bases de datos especializadas, como Scopus, IEEE, ACM y Google Scholar. Se resalta el papel crucial de la tecnología Blockchain, la cual está siendo ampliamente adoptada gracias a su enfoque en la descentralización y su habilidad para establecer registros inalterables y transparentes. Se detectaron diversos elementos fundamentales en estas operaciones, tales como nodos, contratos inteligentes y algoritmos de optimización, que posibilitan el funcionamiento eficaz y descentralizado de la red, asegurando la seguridad y confiabilidad de las transacciones.

Palabras clave: Blockchain, Revisión sistemática de la literatura, Transacción de energía, Tecnología.

Abstract: Blockchain, a data structure that securely and efficiently records transactions, plays a fundamental role in the creation of decentralized platforms. This emerging technology is transforming the energy transaction landscape, improving the efficiency, reliability, and sustainability of energy systems. In this study, a Systematic Literature Review (SLR) focused on the technologies employed in electricity transactions was conducted. Specialized databases such as Scopus, IEEE, ACM, and Google Scholar were consulted. The crucial role of Blockchain technology is highlighted, which is being widely adopted due to its focus on decentralization and its ability to establish immutable and transparent records. Various fundamental elements in these operations were identified, such as nodes, smart contracts, and optimization algorithms, which enable the effective and decentralized operation of the network, ensuring the security and reliability of transactions.

Keywords: Blockchain, Systematic Literature Review, Energy Transaction, Technology.


1. INTRODUCCIÓN

El suministro de energía, vital en nuestra sociedad actual, se ha apoyado principalmente en fuentes como los combustibles fósiles, los cuales debido a su alta demanda están sujetos a un eventual agotamiento debido a su elevado consumo. Tradicionalmente, hemos confiado en un modelo de transacción energética centralizado que implica un flujo unidireccional de energía desde la red de generación hacia los consumidores. Además, su estructura conlleva costos elevados y dificulta la adaptación a nuevas fuentes de generación. Esta infraestructura convencional crea desconfianza en la adopción de energías renovables y en la participación de pequeños productores locales, ya que la incertidumbre en la integridad y seguridad de las transacciones energéticas desalienta la transición hacia fuentes más sostenibles y descentralizadas.

La revisión sistemática de literatura permitió identificar las tecnologías más utilizadas en la transacción de energía eléctrica, siendo la tecnología Blockchain la más destacada. Esta innovación presenta beneficios como la descentralización, el seguimiento confiable y la seguridad en las transacciones, lo que la posiciona como una herramienta óptima para asegurar la eficiencia y la transparencia en este ámbito.

Los resultados de esta revisión también revelan varios componentes utilizados en las transacciones de energía, como nodos, contratos inteligentes y algoritmos de optimización. Estos componentes permiten la operación eficiente y descentralizada de la red, garantizando la seguridad y confiabilidad de las transacciones.

La revisión sigue esta estructura: la metodología se detalla en la Sección 2; los resultados se exponen en la Sección 3; la discusión se lleva a cabo en la Sección 4; y las conclusiones se presentan en la Sección 5. Por último, se incluyen las referencias.

2. METODOLOGÍA

Para llevar a cabo esta RSL, se adapta la estrategia metodológica para la elaboración de síntesis conceptuales en ingeniería de software que proponen Zapata y Barón
[1]
A. ZAPATA, Carlos & BARÓN, “Conceptual Synthesis of Practice as a Theoretical Construct in Software Engineering,” 4th Int. Conf. Softw. Eng. Res. Innov. CONISOFT, 2016.
la cual se fundamenta en el proceso de revisión sistemática de literatura de Kitchenham y Charter
[2]
B.A Kitchenham & Charters, “Guidelines for performing systematic literature reviews in software engineering,” Tech. report, Ver. 2.3 EBSE Tech. Report. EBSE, vol. 1, 2007.
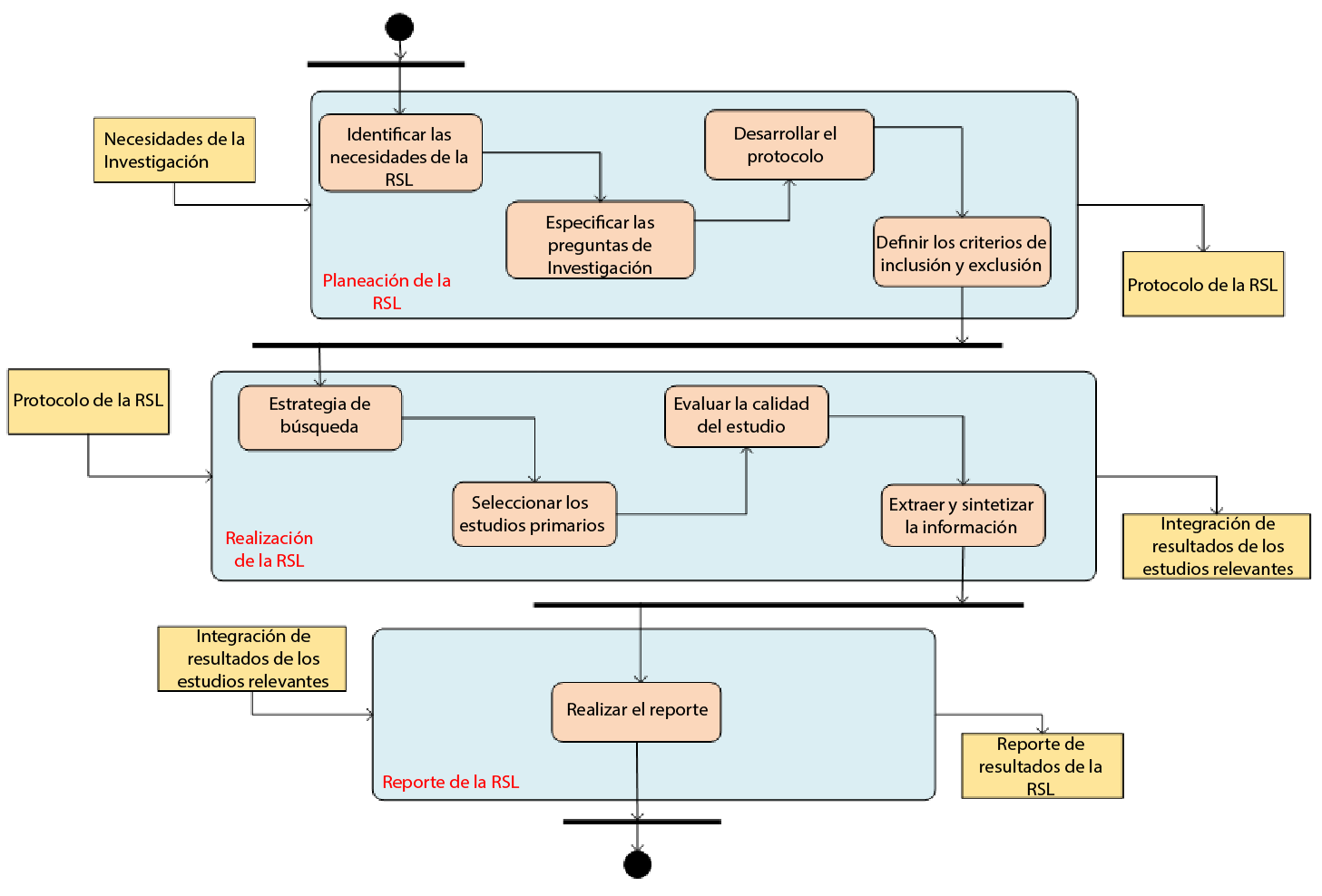
. A continuación, se detallan las fases y actividades de esta estrategia metodológica adaptada (ver Fig. 1)

Fig. 1. Proceso de RSL adaptado para esta investigación.
Fuente: adaptado de
[1]
A. ZAPATA, Carlos & BARÓN, “Conceptual Synthesis of Practice as a Theoretical Construct in Software Engineering,” 4th Int. Conf. Softw. Eng. Res. Innov. CONISOFT, 2016.
.

2.1. Fase 1: Planeación de la RSL

2.1.1. Identificar las necesidades de la RSL

Según Kitchenham y Brereton
[3]
B. Kitchenham and P. Brereton, “A systematic review of systematic review process research in software engineering,” Information and Software Technology, vol. 55, no. 12. 2013. doi: 10.1016/j.infsof.2013.07.010.
. La razón de llevar a cabo una revisión sistemática de literatura surge de la demanda de los investigadores de sintetizar de forma completa e imparcial toda la información disponible sobre un tema específico.

Realizar una RSL sobre las tecnologías que se aplican para las transacciones de energía eléctrica posibilita la identificación, análisis y compilación de la literatura pertinente relacionada con dicho tema. Estos resultados servirán como fundamento válido, el cual se podrá compartir con la comunidad científica.

2.1.2. Especificar las preguntas de investigación

En el proceso de elaboración de una RSL, la elaboración de las preguntas de investigación se destaca como una tarea crucial. Estas preguntas sirven para dirigir las actividades de búsqueda de los estudios primarios, así como la extracción y síntesis de la información requerida para abordar dichas preguntas
[4]
J. A. Abdella and K. Shuaib, “An Architecture for Blockchain based Peer to Peer Energy Trading,” in 2019 6th International Conference on Internet of Things: Systems, Management and Security, IOTSMS 2019, 2019. doi: 10.1109/IOTSMS48152.2019.8939195.
.

Para esta RSL se plantean dos interrogantes de investigación que se enumeran a continuación.

RQ1. ¿Qué tecnologías informáticas/computacionales se aplican para las transacciones de energía eléctrica?

RQ2. ¿Cuáles son los componentes que se emplean en las transacciones de energía eléctrica?

2.1.3. Desarrollar el protocolo

Para el desarrollo de esta RSL se utilizan: (i) identificación de las fuentes de estudio pertinentes y suficientes para la investigación; (ii) la elaboración de cadenas de búsqueda, con el propósito de identificar los estudios potenciales a incluir en el análisis; (iii) la definición de criterios de inclusión y exclusión con el fin de discernir los estudios pertinentes para la investigación.

2.1.4. Definir los criterios de inclusión y exclusión

El propósito principal de los criterios de inclusión es seleccionar la literatura relevante para la investigación; en este sentido, los criterios para esta revisión se presentan en la Tabla 1.

Tabla 1: Criterios de inclusión y exclusión

CRITERIOS DE INCLUSIÓN
Ventana temporal (2019 – 2023)
Estudios que se refieran a tecnologías aplicadas en las transacciones de energía eléctrica
Título del documento relacionado con tecnologías o transacciones de energía eléctrica
CRITERIOS DE EXCLUSIÓN
No se tienen en cuenta investigaciones en un idioma diferente a inglés
Artículos duplicados
No se tiene en cuenta las revisiones o mapeos de literatura
Fuente: elaboración propia

2.2. Realización de la RSL

2.2.1. Estrategia de búsqueda

Para esta investigación se establece en el protocolo el uso de cadenas de búsqueda. Para la RSL sobre tecnologías que se aplican para las transacciones de energía es la siguiente: ("computer technology" OR "information technology") AND (“energy trading” OR “energy transaction” OR “energy exchange”).

2.2.2. Seleccionar los estudios primarios

El objetivo de esta actividad es seleccionar los estudios realmente relevantes que aporten a dar respuesta a las preguntas de investigación
[2]
B.A Kitchenham & Charters, “Guidelines for performing systematic literature reviews in software engineering,” Tech. report, Ver. 2.3 EBSE Tech. Report. EBSE, vol. 1, 2007.
.

• Identificar las fuentes de estudios: para la búsqueda de la literatura sobre tecnologías que se aplican en las transacciones de energía eléctrica se realiza utilizando fuentes digitales, tales como: Scopus, ACM Digital Library, IEEE Xplore Digital Library y Google Scholar (ver Fig. 2).

Fig. 2. Resultados fuentes de estudio.
Fuente: adaptado de
[5]
O. Revelo Sánchez, C. A. Collazos Ordoñez, and J. A. Jiménez Toledo, “La gamificación como estrategia didáctica para la enseñanza/aprendizaje de la programación: un mapeo sistemático de literatura,” Lámpsakos, no. 19, 2018, doi: 10.21501/21454086.2347.
.

• Seleccionar los estudios: al emplear la cadena de búsqueda definida en la actividad 2.1 en las cuatro fuentes bibliográficas previamente seleccionadas, se obtuvo un conjunto de 470 registros potencialmente relevantes. Tras depurar los duplicados y considerar el período entre 2019 y 2023, quedaron 183 registros. Luego, se examinaron títulos y resúmenes para identificar los que trataban sobre modelos y tecnologías que se aplican para las transacciones de energía eléctrica, destacando 74 registros para una revisión exhaustiva.

2.2.3. Evaluar la calidad del estudio

Los documentos seleccionados son evaluados mediante cuatro criterios para asegurar su calidad: la relevancia de su contenido para abordar las preguntas clave de la revisión, la claridad en los objetivos de la investigación, una adecuada descripción del contexto en el que se llevó a cabo el estudio y la claridad en la presentación de los resultados. Estos criterios abordan tres aspectos esenciales de calidad: el nivel mínimo de calidad, la credibilidad y la pertinencia
[6]
O. Revelo-Sánchez, C. A. Collazos-Ordóñez, and J. A. Jiménez-Toledo, “El trabajo colaborativo como estrategia didáctica para la enseñanza/aprendizaje de la programación: una revisión sistemática de literatura,” TecnoLógicas, vol. 21, no. 41, 2018, doi: 10.22430/22565337.731.
.

Después de examinar detalladamente los 74 registros completos, se eligieron 40 documentos que satisfacían los criterios establecidos como fuentes fundamentales para la revisión sistemática.

Estos documentos se presentan en la Tabla 2 junto con sus referencias bibliográficas, ordenadas cronológicamente por el año de publicación.

Tabla 2: Documentos evaluados

Año No Referencia
2019 8
[7]
Z. Chen, P. Xu, and Y. Chen, “A Peer-to-Peer Electricity System and Its Simulation,” in IOP Conference Series: Earth and Environmental Science, 2019. doi: 10.1088/1755-1315/238/1/012081.
,
[8]
S. Liu, F. Chen, L. Shen, Y. Hu, and Y. Ding, “A high-performance local energy trading cyber-physical system based on blockchain technology,” in IOP Conference Series: Earth and Environmental Science, 2019. doi: 10.1088/1755-1315/227/3/032009.
,
[9]
J.-H. Huh and S.-K. Kim, “The Blockchain Consensus Algorithm for Viable Management of New and Renewable Energies,” Sustainability, vol. 11, no. 11, p. 3184, Jun. 2019, doi: 10.3390/su11113184.
,
[10]
H. You, H. Hua, and J. Cao, “A smart contract-based energy trading strategy in energy internet,” in Proceedings - IEEE International Conference on Energy Internet, ICEI 2019, 2019. doi: 10.1109/ICEI.2019.00090.
,
[11]
C. H. Park, I. Mejia Barlongo, and Y. Kim, “A Market Place Solution for Energy Transaction on Ethereum Blockchain,” in 2019 IEEE 10th Annual Information Technology, Electronics and Mobile Communication Conference, IEMCON 2019, 2019. doi: 10.1109/IEMCON.2019.8936157.
,
[12]
W. Tushar et al., “Grid Influenced Peer-to-Peer Energy Trading,” IEEE Trans. Smart Grid, vol. 11, no. 2, 2020, doi: 10.1109/TSG.2019.2937981.
,
[4]
J. A. Abdella and K. Shuaib, “An Architecture for Blockchain based Peer to Peer Energy Trading,” in 2019 6th International Conference on Internet of Things: Systems, Management and Security, IOTSMS 2019, 2019. doi: 10.1109/IOTSMS48152.2019.8939195.
,
[13]
N. J. Kashif Ali, “Peer-to-Peer Power Trading of Extra Power and Corwdsourcing of Power in Smart Grids by Blockchain,” 2019. https://www.researchgate.net/publication/334696448_Peer-to-Peer_Power_Trading_of_Extra_Power_and_Corwdsourcing_of_Power_in_Smart_Grids_by_Blockchain (accessed Aug. 22, 2023).
2020 15
[14]
O. Samuel, A. Almogren, A. Javaid, M. Zuair, I. Ullah, and N. Javaid, “Leveraging blockchain technology for secure energy trading and least-cost evaluation of decentralized contributions to electrification in sub-Saharan Africa,” Entropy, vol. 22, no. 2, 2020, doi: 10.3390/e22020226.
,
[15]
D. Huang et al., “Consortium blockchain-based decentralized energy trading mechanism for virtual power plant,” in 2020 IEEE 4th Conference on Energy Internet and Energy System Integration: Connecting the Grids Towards a Low-Carbon High-Efficiency Energy System, EI2 2020, 2020, pp. 3084–3089. doi: 10.1109/EI250167.2020.9346653.
,
[16]
V. Hassija, V. Gupta, V. Chamola, and S. Kanhare, “A blockchain-based framework for energy trading between solar powered base stations and grid,” in Proceedings of the International Symposium on Mobile Ad Hoc Networking and Computing (MobiHoc), 2020. doi: 10.1145/3397166.3412800.
,
[17]
M. J. A. Baig, M. T. Iqbal, M. Jamil, and J. Khan, “IoT and Blockchain Based Peer to Peer Energy Trading Pilot Platform,” in 11th Annual IEEE Information Technology, Electronics and Mobile Communication Conference, IEMCON 2020, 2020. doi: 10.1109/IEMCON51383.2020.9284869.
,
[18]
T. Ashfaq, N. Javaid, M. U. Javed, M. Imran, N. Haider, and N. Nasser, “Secure Energy Trading for Electric Vehicles using Consortium Blockchain and k-Nearest Neighbor,” in 2020 International Wireless Communications and Mobile Computing, IWCMC 2020, 2020. doi: 10.1109/IWCMC48107.2020.9148494.
,
[19]
S. Seven, G. Yao, A. Soran, A. Onen, and S. M. Muyeen, “Peer-to-peer energy trading in virtual power plant based on blockchain smart contracts,” IEEE Access, vol. 8, 2020, doi: 10.1109/ACCESS.2020.3026180.
,
[20]
M. I. Azim, S. A. Pourmousavi, W. Tushar, and T. K. Saha, “Feasibility Study of Financial P2P Energy Trading in a Grid-tied Power Network,” in IEEE Power and Energy Society General Meeting, 2019. doi: 10.1109/PESGM40551.2019.8973809.
,
[21]
Q. Zhang, H. Yang, J. Hou, and B. Niu, “Many-to-many Energy Trading Decision Based on Intelligent Contract and Auction Mechanism,” in 2019 3rd IEEE Conference on Energy Internet and Energy System Integration: Ubiquitous Energy Network Connecting Everything, EI2 2019, 2019. doi: 10.1109/EI247390.2019.9062035.
,
[22]
V. Hassija, V. Chamola, S. Garg, D. N. G. Krishna, G. Kaddoum, and D. N. K. Jayakody, “A Blockchain-Based Framework for Lightweight Data Sharing and Energy Trading in V2G Network,” IEEE Trans. Veh. Technol., vol. 69, no. 6, 2020, doi: 10.1109/TVT.2020.2967052.
,
[23]
I. Perekalskiy, S. Kokin, and D. Kupcov, “Setup of a local P2P electric energy market based on a smart contract blockchain technology,” in Proceedings - 2020 21st International Scientific Conference on Electric Power Engineering, EPE 2020, 2020. doi: 10.1109/EPE51172.2020.9269186.
,
[24]
M. K. Alashery et al., “A Blockchain-Enabled Multi-Settlement Quasi-Ideal Peer-to-Peer Trading Framework,” IEEE Trans. Smart Grid, vol. 12, no. 1, 2021, doi: 10.1109/TSG.2020.3022601.
,
[25]
Z. Wen, Y. Zheng, and Y. Li, “Analysis of decentralized energy transactions based on smart contract,” in Proceedings of 2020 IEEE International Conference on Information Technology, Big Data and Artificial Intelligence, ICIBA 2020, 2020. doi: 10.1109/ICIBA50161.2020.9276990.
,
[26]
Q. Yang and H. Wang, “Blockchain-Empowered Socially Optimal Transactive Energy System: Framework and Implementation,” IEEE Trans. Ind. Informatics, vol. 17, no. 5, 2021, doi: 10.1109/TII.2020.3027577.
,
[27]
G. Zhou, L. Lv, G. Li, Y. Huang, H. Zhen, and Z. Xiang, “Design of Energy Block Chain System Supporting Electric Vehicle Charge and Discharge Trading,” in Proceedings of 2019 IEEE 3rd International Electrical and Energy Conference, CIEEC 2019, 2019. doi: 10.1109/CIEEC47146.2019.CIEEC-2019218.
,
[28]
H. A. Khattak, K. Tehreem, A. Almogren, Z. Ameer, I. U. Din, and M. Adnan, “Dynamic pricing in industrial internet of things: Blockchain application for energy management in smart cities,” J. Inf. Secur. Appl., vol. 55, 2020, doi: 10.1016/j.jisa.2020.102615.
2021 9
[29]
A. Jiang, H. Yuan, and D. Li, “A two-stage optimization approach on the decisions for prosumers and consumers within a community in the Peer-to-peer energy sharing trading,” Int. J. Electr. Power Energy Syst., vol. 125, 2021, doi: 10.1016/j.ijepes.2020.106527.
,
[30]
L. Ouyang, S. Yan, and J. Zhu, “Research on new energy trading system based on blockchain,” in ACM International Conference Proceeding Series, 2021. doi: 10.1145/3472634.3474065.
,
[31]
P. Angaphiwatchawal, Y. Puksirikul, and S. Chaitusaney, “An optimal pricing mechanism for peer-to-peer energy trading market with consideration of distribution system operation criteria,” in ECTI-CON 2021 - 2021 18th International Conference on Electrical Engineering/Electronics, Computer, Telecommunications and Information Technology: Smart Electrical System and Technology, Proceedings, 2021. doi: 10.1109/ECTI-CON51831.2021.9454698.
,
[32]
H. Haggi and W. Sun, “Multi-Round Double Auction-Enabled Peer-to-Peer Energy Exchange in Active Distribution Networks,” IEEE Trans. Smart Grid, vol. 12, no. 5, 2021, doi: 10.1109/TSG.2021.3088309.
,
[33]
P. Angaphiwatchawal, C. Sompoh, and S. Chaitusaney, “A Multi-k double auction pricing mechanism for peer-to-peer energy trading market of prosumers,” in ECTI-CON 2021 - 2021 18th International Conference on Electrical Engineering/Electronics, Computer, Telecommunications and Information Technology: Smart Electrical System and Technology, Proceedings, 2021. doi: 10.1109/ECTI-CON51831.2021.9454879.
,
[34]
H. Materwala and L. Ismail, “Secure and Privacy-Preserving Lightweight Blockchain for Energy Trading,” in Proceedings - 2021 International Conference on Future Internet of Things and Cloud, FiCloud 2021, 2021. doi: 10.1109/FiCloud49777.2021.00064.
,
[35]
T. Alskaif, J. L. Crespo-Vazquez, M. Sekuloski, G. Van Leeuwen, and J. P. S. Catalao, “Blockchain-Based Fully Peer-to-Peer Energy Trading Strategies for Residential Energy Systems,” IEEE Trans. Ind. Informatics, vol. 18, no. 1, 2022, doi: 10.1109/TII.2021.3077008.
,
[36]
A. Barnawi, S. Aggarwal, N. Kumar, D. M. Alghazzawi, B. Alzahrani, and M. Boulares, “Path Planning for Energy Management of Smart Maritime Electric Vehicles: A Blockchain-Based Solution,” IEEE Trans. Intell. Transp. Syst., vol. 24, no. 2, 2023, doi: 10.1109/TITS.2021.3131815.
,
[37]
I. Ostheimer, M. Hercog, B. Bijelic, and D. Vranjes, “Efficient Integration Model of MAS and Blockchain for emergence of Self-Organized Smart Grids,” in 3rd International Conference on Electrical, Communication and Computer Engineering, ICECCE 2021, 2021. doi: 10.1109/ICECCE52056.2021.9514137
2022 5
[38]
Y. Gupta, M. Javorac, S. Cyr, and A. Yassine, “HELIUS: A Blockchain Based Renewable Energy Trading System,” in 2021 4th International Seminar on Research of Information Technology and Intelligent Systems, ISRITI 2021, 2021. doi: 10.1109/ISRITI54043.2021.9702767.
,
[39]
W. Sarapan, N. Boonrakchat, A. Paudel, T. Booraksa, P. Boonraksa, and B. Marungsri, “Optimal Peer-To-Peer Energy Trading by Applying Blockchain to Islanded Microgrid Considering V2G,” in 19th International Conference on Electrical Engineering/Electronics, Computer, Telecommunications and Information Technology, ECTI-CON 2022, 2022. doi: 10.1109/ECTI-CON54298.2022.9795559.
,
[40]
N. Boonrakchat, W. Sarapan, A. Paudel, T. Booraksa, P. Boonraksa, and B. Marungsri, “User-Centric Optimal Blockchain-based P2P Energy Trading using Mixed Integer Optimization,” in 19th International Conference on Electrical Engineering/Electronics, Computer, Telecommunications and Information Technology, ECTI-CON 2022, 2022. doi: 10.1109/ECTI-CON54298.2022.9795649.
,
[41]
X. Wang, J. Zhang, Z. Jia, A. Hu, D. Li, and X. Wu, “A new energy trading model for virtual power plants based on blockchain,” in Proceedings of 2021 IEEE International Conference on Emergency Science and Information Technology, ICESIT 2021, 2021. doi: 10.1109/ICESIT53460.2021.9696896.
,
[42]
O. T. Thi Kim, T. H. T. Le, M. J. Shin, V. Nguyen, Z. Han, and C. S. Hong, “Distributed Auction-Based Incentive Mechanism for Energy Trading between Electric Vehicles and Mobile Charging Stations,” IEEE Access, vol. 10, 2022, doi: 10.1109/ACCESS.2022.3170709.
2023 3
[43]
N. N. Devi, S. Thokchom, T. D. Singh, G. Panda, and R. T. Naayagi, “Multi-Stage Bargaining of Smart Grid Energy Trading Based on Cooperative Game Theory,” Energies, vol. 16, no. 11, 2023, doi: 10.3390/en16114278.
,
[44]
M. Omar, A. Baz, H. Alhakami, and W. Alhakami, “Reliable and secure X2V energy trading framework for highly dynamic connected electric vehicles,” IEEE Trans. Veh. Technol., 2023, doi: 10.1109/TVT.2023.3251859.
,
[45]
F. Funk, F. Teske, J. Franke, C. Heider, M. Konig, and O. Soukup, “A privacy-preserving, sealed double-auction smart contract for Local Energy Markets,” in 2022 Workshop on Blockchain for Renewables Integration, BLORIN 2022, 2022. doi: 10.1109/BLORIN54731.2022.10028585
Fuente: elaboración propia

2.2.4. Actividad 2.4 Extracción de datos y síntesis de resultados

La fase final del proceso se orientó hacia la extracción de información pertinente, sobre las tecnologías que se aplican en las transacciones de energía eléctrica y los componentes que se emplean para dichas transacciones.

La mayoría de los estudios se enfocan en la aplicación de la tecnología Blockchain en las transacciones de energía eléctrica dentro de una red descentralizada. Además, resaltan los componentes específicos empleados en dichas transacciones energéticas (Fig. 3 y Fig. 4).

Fig. 3. Tecnologías para la transacción de energía eléctrica.
Fuente: elaboración propia.

Fig. 4. Componentes.
Fuente: elaboración propia.

2.3. Fase 3 Reporte de la RSL

la etapa final de una revisión sistemática consiste en la redacción de los resultados de la revisión y la difusión de los resultados a la comunidad interesada
[2]
B.A Kitchenham & Charters, “Guidelines for performing systematic literature reviews in software engineering,” Tech. report, Ver. 2.3 EBSE Tech. Report. EBSE, vol. 1, 2007.
.

2.3.1. Actividad 3.1: Realizar el reporte

Se realizó un análisis de las diversas tecnologías que se aplican en las transacciones de energía eléctrica de la cuales uso de la tecnología Blockchain es la más utilizada. Asimismo, se consideraron los componentes utilizados en estos procesos de transacción.

Dentro de los estudios identificados se observó que un 85% de estos hacen uso de la tecnología Blockchain. Esta elección se debe a su enfoque en un sistema descentralizado, que posibilita la creación de registros inmutables y transparentes para todas las transacciones vinculadas al intercambio de energía eléctrica.

Se destaca que un 82.5% de los estudios utilizan el componente nodos como punto de conexión en la red para compartir los recursos con otros nodos dentro de esta. Los nodos permiten la operación descentralizada y escalable de la red, promoviendo la autonomía del usuario y la resistencia a fallos debido a que no existe un servidor central que coordine las operaciones. El 57.5% de los estudios utilizan el componente contratos inteligentes como herramienta para facilitar la transacción de energía eléctrica entre los nodos de la red. Esto se debe a su capacidad para automatizar y descentralizar el proceso de transacción, además de proporcionar registros transparentes que fomentan la confianza y garantizan la trazabilidad en las operaciones de transacción. Además, se puede observar que el 40% de los estudios utilizan el componente algoritmo de optimización que se enfoca en el comercio de energía entre los miembros de la red. Esta implementación conlleva ventajas notables en términos de eficiencia operativa y reducción de gastos, lo que repercute en una mayor rentabilidad y competitividad para los involucrados en la red.

3. DISCUSIÓN

En este apartado, se brinda respuesta a las interrogantes de investigación que fueron establecidas en la sección correspondiente a la Actividad 1.2 de la Fase 1 de esta revisión.

RQ1. En el ámbito de las transacciones de energía eléctrica, se recurre a tecnologías diseñadas con el fin de optimizar la eficiencia de las transacciones y garantizar su seguridad. La tecnología más utilizada en esta investigación es Blockchain, que se destaca por su enfoque en la descentralización del sistema, brindando una serie de ventajas que transforman la manera en que se llevan a cabo las transacciones de energía eléctrica. Esta tecnología permite establecer registros inalterables y transparentes para todas las transacciones. Esta cualidad es particularmente beneficiosa ya que asegura la trazabilidad y autenticidad de todos los datos involucrados en las transacciones, al mismo tiempo que reduce drásticamente el riesgo de manipulación indebida de la información. Esta tecnología, con su capacidad para crear un libro de registro impenetrable y accesible de forma pública, representa una innovación verdaderamente revolucionaria en la industria energética. Al descentralizar el sistema. Blockchain elimina la necesidad de una autoridad central que gestione las transacciones, lo que reduce los riesgos de manipulación o el fallo del sistema. Cada transacción queda grabada en un bloque y enlazada de forma segura con las anteriores, formando una cadena que es inmutable y completamente verificable por todos los participantes en la red.

RQ2. La transacción de energía eléctrica requiere un alto grado de confianza y seguridad en todas las fases de las operaciones entre los participantes. La confianza es fundamental para garantizar que el suministro de energía se realice de manera eficiente y fiable. Además, la seguridad en las operaciones es esencial para asegurar que las transacciones puedan ser verificadas y almacenadas de manera transparente y sin alteraciones. Entre los componentes que se emplean en la transacción de energía eléctrica se destacan: los nodos que desempeñan un papel fundamental al servir como puntos de conexión cruciales en la red. Estos actúan como puntos de comunicación y coordinación entre los diversos participantes, facilitando el flujo de información y asegurando la sincronización de las operaciones. El consenso, tiene la responsabilidad de verificar y garantizar la integridad de las transacciones. Este mecanismo garantiza que cada transacción de energía cumple con los requisitos establecidos, aportando un nivel adicional de seguridad al proceso. Los participantes de la red deben estar de acuerdo en la legitimidad de cada transacción, lo que contribuye a la confianza y robustez del sistema en su conjunto. Los contratos inteligentes, por su parte, representan una innovación clave en esta ecuación. Estos programas autoejecutables automatizan y gestionan los términos y condiciones de los acuerdos entre las partes involucradas en la transacción de energía. Al hacerlo, facilitan un intercambio fluido y sin necesidad de intermediarios, lo que agiliza y simplifica el proceso para todas las partes implicadas.

Estos componentes trabajan en conjunto para crear una red segura y descentralizada, que garantiza que las transacciones de energía eléctrica pueden ser verificadas, registradas y almacenadas de forma transparente, confiable e inmutable en las redes modernas. Esto significa que las transacciones de energía eléctrica pueden ser verificadas, registradas y almacenadas de forma transparente, confiable e inmutable en las redes modernas, lo que asegura no solo la eficiencia operativa, sino también la integridad y trazabilidad de cada transacción que se realiza, siendo la base para un futuro energético más seguro y confiable.

4. CONCLUSIONES

En este estudio, se utilizó el método de revisión sistemática de la literatura con el fin de reunir, analizar y resumir los avances de la investigación sobre el tema. El proceso comenzó mediante el análisis exhaustivo de 74 artículos, de los cuales, tras un minucioso examen, se excluyen 34 por no cumplir con los criterios de inclusión, exclusión y calidad previamente establecidos. Los 40 trabajos restantes conforman la base de evidencia que permitió abordar las dos interrogantes de interés planteadas en la estrategia metodológica de este estudio.

Tras analizar detenidamente los estudios pertinentes, se ha logrado abordar las preguntas planteadas en esta investigación. Los hallazgos revelan que la tecnología Blockchain emerge como una solución altamente pertinente y efectiva para las transacciones relacionadas con la energía eléctrica.

La rigurosidad de aplicación de la estrategia metodológica permite garantizar que los resultados obtenidos formen una base sólida que pueda ser compartida con la comunidad científica.

REFERENCIAS

[1] A. ZAPATA, Carlos & BARÓN, “Conceptual Synthesis of Practice as a Theoretical Construct in Software Engineering,” 4th Int. Conf. Softw. Eng. Res. Innov. CONISOFT, 2016.

[2] B.A Kitchenham & Charters, “Guidelines for performing systematic literature reviews in software engineering,” Tech. report, Ver. 2.3 EBSE Tech. Report. EBSE, vol. 1, 2007.

[3] B. Kitchenham and P. Brereton, “A systematic review of systematic review process research in software engineering,” Information and Software Technology, vol. 55, no. 12. 2013. doi: 10.1016/j.infsof.2013.07.010.

[4] J. A. Abdella and K. Shuaib, “An Architecture for Blockchain based Peer to Peer Energy Trading,” in 2019 6th International Conference on Internet of Things: Systems, Management and Security, IOTSMS 2019, 2019. doi: 10.1109/IOTSMS48152.2019.8939195.

[5] O. Revelo Sánchez, C. A. Collazos Ordoñez, and J. A. Jiménez Toledo, “La gamificación como estrategia didáctica para la enseñanza/aprendizaje de la programación: un mapeo sistemático de literatura,” Lámpsakos, no. 19, 2018, doi: 10.21501/21454086.2347.

[6] O. Revelo-Sánchez, C. A. Collazos-Ordóñez, and J. A. Jiménez-Toledo, “El trabajo colaborativo como estrategia didáctica para la enseñanza/aprendizaje de la programación: una revisión sistemática de literatura,” TecnoLógicas, vol. 21, no. 41, 2018, doi: 10.22430/22565337.731.

[7] Z. Chen, P. Xu, and Y. Chen, “A Peer-to-Peer Electricity System and Its Simulation,” in IOP Conference Series: Earth and Environmental Science, 2019. doi: 10.1088/1755-1315/238/1/012081.

[8] S. Liu, F. Chen, L. Shen, Y. Hu, and Y. Ding, “A high-performance local energy trading cyber-physical system based on blockchain technology,” in IOP Conference Series: Earth and Environmental Science, 2019. doi: 10.1088/1755-1315/227/3/032009.

[9] J.-H. Huh and S.-K. Kim, “The Blockchain Consensus Algorithm for Viable Management of New and Renewable Energies,” Sustainability, vol. 11, no. 11, p. 3184, Jun. 2019, doi: 10.3390/su11113184.

[10] H. You, H. Hua, and J. Cao, “A smart contract-based energy trading strategy in energy internet,” in Proceedings - IEEE International Conference on Energy Internet, ICEI 2019, 2019. doi: 10.1109/ICEI.2019.00090.

[11] C. H. Park, I. Mejia Barlongo, and Y. Kim, “A Market Place Solution for Energy Transaction on Ethereum Blockchain,” in 2019 IEEE 10th Annual Information Technology, Electronics and Mobile Communication Conference, IEMCON 2019, 2019. doi: 10.1109/IEMCON.2019.8936157.

[12] W. Tushar et al., “Grid Influenced Peer-to-Peer Energy Trading,” IEEE Trans. Smart Grid, vol. 11, no. 2, 2020, doi: 10.1109/TSG.2019.2937981.

[13] N. J. Kashif Ali, “Peer-to-Peer Power Trading of Extra Power and Corwdsourcing of Power in Smart Grids by Blockchain,” 2019. https://www.researchgate.net/publication/334696448_Peer-to-Peer_Power_Trading_of_Extra_Power_and_Corwdsourcing_of_Power_in_Smart_Grids_by_Blockchain (accessed Aug. 22, 2023).

[14] O. Samuel, A. Almogren, A. Javaid, M. Zuair, I. Ullah, and N. Javaid, “Leveraging blockchain technology for secure energy trading and least-cost evaluation of decentralized contributions to electrification in sub-Saharan Africa,” Entropy, vol. 22, no. 2, 2020, doi: 10.3390/e22020226.

[15] D. Huang et al., “Consortium blockchain-based decentralized energy trading mechanism for virtual power plant,” in 2020 IEEE 4th Conference on Energy Internet and Energy System Integration: Connecting the Grids Towards a Low-Carbon High-Efficiency Energy System, EI2 2020, 2020, pp. 3084–3089. doi: 10.1109/EI250167.2020.9346653.

[16] V. Hassija, V. Gupta, V. Chamola, and S. Kanhare, “A blockchain-based framework for energy trading between solar powered base stations and grid,” in Proceedings of the International Symposium on Mobile Ad Hoc Networking and Computing (MobiHoc), 2020. doi: 10.1145/3397166.3412800.

[17] M. J. A. Baig, M. T. Iqbal, M. Jamil, and J. Khan, “IoT and Blockchain Based Peer to Peer Energy Trading Pilot Platform,” in 11th Annual IEEE Information Technology, Electronics and Mobile Communication Conference, IEMCON 2020, 2020. doi: 10.1109/IEMCON51383.2020.9284869.

[18] T. Ashfaq, N. Javaid, M. U. Javed, M. Imran, N. Haider, and N. Nasser, “Secure Energy Trading for Electric Vehicles using Consortium Blockchain and k-Nearest Neighbor,” in 2020 International Wireless Communications and Mobile Computing, IWCMC 2020, 2020. doi: 10.1109/IWCMC48107.2020.9148494.

[19] S. Seven, G. Yao, A. Soran, A. Onen, and S. M. Muyeen, “Peer-to-peer energy trading in virtual power plant based on blockchain smart contracts,” IEEE Access, vol. 8, 2020, doi: 10.1109/ACCESS.2020.3026180.

[20] M. I. Azim, S. A. Pourmousavi, W. Tushar, and T. K. Saha, “Feasibility Study of Financial P2P Energy Trading in a Grid-tied Power Network,” in IEEE Power and Energy Society General Meeting, 2019. doi: 10.1109/PESGM40551.2019.8973809.

[21] Q. Zhang, H. Yang, J. Hou, and B. Niu, “Many-to-many Energy Trading Decision Based on Intelligent Contract and Auction Mechanism,” in 2019 3rd IEEE Conference on Energy Internet and Energy System Integration: Ubiquitous Energy Network Connecting Everything, EI2 2019, 2019. doi: 10.1109/EI247390.2019.9062035.

[22] V. Hassija, V. Chamola, S. Garg, D. N. G. Krishna, G. Kaddoum, and D. N. K. Jayakody, “A Blockchain-Based Framework for Lightweight Data Sharing and Energy Trading in V2G Network,” IEEE Trans. Veh. Technol., vol. 69, no. 6, 2020, doi: 10.1109/TVT.2020.2967052.

[23] I. Perekalskiy, S. Kokin, and D. Kupcov, “Setup of a local P2P electric energy market based on a smart contract blockchain technology,” in Proceedings - 2020 21st International Scientific Conference on Electric Power Engineering, EPE 2020, 2020. doi: 10.1109/EPE51172.2020.9269186.

[24] M. K. Alashery et al., “A Blockchain-Enabled Multi-Settlement Quasi-Ideal Peer-to-Peer Trading Framework,” IEEE Trans. Smart Grid, vol. 12, no. 1, 2021, doi: 10.1109/TSG.2020.3022601.

[25] Z. Wen, Y. Zheng, and Y. Li, “Analysis of decentralized energy transactions based on smart contract,” in Proceedings of 2020 IEEE International Conference on Information Technology, Big Data and Artificial Intelligence, ICIBA 2020, 2020. doi: 10.1109/ICIBA50161.2020.9276990.

[26] Q. Yang and H. Wang, “Blockchain-Empowered Socially Optimal Transactive Energy System: Framework and Implementation,” IEEE Trans. Ind. Informatics, vol. 17, no. 5, 2021, doi: 10.1109/TII.2020.3027577.

[27] G. Zhou, L. Lv, G. Li, Y. Huang, H. Zhen, and Z. Xiang, “Design of Energy Block Chain System Supporting Electric Vehicle Charge and Discharge Trading,” in Proceedings of 2019 IEEE 3rd International Electrical and Energy Conference, CIEEC 2019, 2019. doi: 10.1109/CIEEC47146.2019.CIEEC-2019218.

[28] H. A. Khattak, K. Tehreem, A. Almogren, Z. Ameer, I. U. Din, and M. Adnan, “Dynamic pricing in industrial internet of things: Blockchain application for energy management in smart cities,” J. Inf. Secur. Appl., vol. 55, 2020, doi: 10.1016/j.jisa.2020.102615.

[29] A. Jiang, H. Yuan, and D. Li, “A two-stage optimization approach on the decisions for prosumers and consumers within a community in the Peer-to-peer energy sharing trading,” Int. J. Electr. Power Energy Syst., vol. 125, 2021, doi: 10.1016/j.ijepes.2020.106527.

[30] L. Ouyang, S. Yan, and J. Zhu, “Research on new energy trading system based on blockchain,” in ACM International Conference Proceeding Series, 2021. doi: 10.1145/3472634.3474065.

[31] P. Angaphiwatchawal, Y. Puksirikul, and S. Chaitusaney, “An optimal pricing mechanism for peer-to-peer energy trading market with consideration of distribution system operation criteria,” in ECTI-CON 2021 - 2021 18th International Conference on Electrical Engineering/Electronics, Computer, Telecommunications and Information Technology: Smart Electrical System and Technology, Proceedings, 2021. doi: 10.1109/ECTI-CON51831.2021.9454698.

[32] H. Haggi and W. Sun, “Multi-Round Double Auction-Enabled Peer-to-Peer Energy Exchange in Active Distribution Networks,” IEEE Trans. Smart Grid, vol. 12, no. 5, 2021, doi: 10.1109/TSG.2021.3088309.

[33] P. Angaphiwatchawal, C. Sompoh, and S. Chaitusaney, “A Multi-k double auction pricing mechanism for peer-to-peer energy trading market of prosumers,” in ECTI-CON 2021 - 2021 18th International Conference on Electrical Engineering/Electronics, Computer, Telecommunications and Information Technology: Smart Electrical System and Technology, Proceedings, 2021. doi: 10.1109/ECTI-CON51831.2021.9454879.

[34] H. Materwala and L. Ismail, “Secure and Privacy-Preserving Lightweight Blockchain for Energy Trading,” in Proceedings - 2021 International Conference on Future Internet of Things and Cloud, FiCloud 2021, 2021. doi: 10.1109/FiCloud49777.2021.00064.

[35] T. Alskaif, J. L. Crespo-Vazquez, M. Sekuloski, G. Van Leeuwen, and J. P. S. Catalao, “Blockchain-Based Fully Peer-to-Peer Energy Trading Strategies for Residential Energy Systems,” IEEE Trans. Ind. Informatics, vol. 18, no. 1, 2022, doi: 10.1109/TII.2021.3077008.

[36] A. Barnawi, S. Aggarwal, N. Kumar, D. M. Alghazzawi, B. Alzahrani, and M. Boulares, “Path Planning for Energy Management of Smart Maritime Electric Vehicles: A Blockchain-Based Solution,” IEEE Trans. Intell. Transp. Syst., vol. 24, no. 2, 2023, doi: 10.1109/TITS.2021.3131815.

[37] I. Ostheimer, M. Hercog, B. Bijelic, and D. Vranjes, “Efficient Integration Model of MAS and Blockchain for emergence of Self-Organized Smart Grids,” in 3rd International Conference on Electrical, Communication and Computer Engineering, ICECCE 2021, 2021. doi: 10.1109/ICECCE52056.2021.9514137

[38] Y. Gupta, M. Javorac, S. Cyr, and A. Yassine, “HELIUS: A Blockchain Based Renewable Energy Trading System,” in 2021 4th International Seminar on Research of Information Technology and Intelligent Systems, ISRITI 2021, 2021. doi: 10.1109/ISRITI54043.2021.9702767.

[39] W. Sarapan, N. Boonrakchat, A. Paudel, T. Booraksa, P. Boonraksa, and B. Marungsri, “Optimal Peer-To-Peer Energy Trading by Applying Blockchain to Islanded Microgrid Considering V2G,” in 19th International Conference on Electrical Engineering/Electronics, Computer, Telecommunications and Information Technology, ECTI-CON 2022, 2022. doi: 10.1109/ECTI-CON54298.2022.9795559.

[40] N. Boonrakchat, W. Sarapan, A. Paudel, T. Booraksa, P. Boonraksa, and B. Marungsri, “User-Centric Optimal Blockchain-based P2P Energy Trading using Mixed Integer Optimization,” in 19th International Conference on Electrical Engineering/Electronics, Computer, Telecommunications and Information Technology, ECTI-CON 2022, 2022. doi: 10.1109/ECTI-CON54298.2022.9795649.

[41] X. Wang, J. Zhang, Z. Jia, A. Hu, D. Li, and X. Wu, “A new energy trading model for virtual power plants based on blockchain,” in Proceedings of 2021 IEEE International Conference on Emergency Science and Information Technology, ICESIT 2021, 2021. doi: 10.1109/ICESIT53460.2021.9696896.

[42] O. T. Thi Kim, T. H. T. Le, M. J. Shin, V. Nguyen, Z. Han, and C. S. Hong, “Distributed Auction-Based Incentive Mechanism for Energy Trading between Electric Vehicles and Mobile Charging Stations,” IEEE Access, vol. 10, 2022, doi: 10.1109/ACCESS.2022.3170709.

[43] N. N. Devi, S. Thokchom, T. D. Singh, G. Panda, and R. T. Naayagi, “Multi-Stage Bargaining of Smart Grid Energy Trading Based on Cooperative Game Theory,” Energies, vol. 16, no. 11, 2023, doi: 10.3390/en16114278.

[44] M. Omar, A. Baz, H. Alhakami, and W. Alhakami, “Reliable and secure X2V energy trading framework for highly dynamic connected electric vehicles,” IEEE Trans. Veh. Technol., 2023, doi: 10.1109/TVT.2023.3251859.

[45] F. Funk, F. Teske, J. Franke, C. Heider, M. Konig, and O. Soukup, “A privacy-preserving, sealed double-auction smart contract for Local Energy Markets,” in 2022 Workshop on Blockchain for Renewables Integration, BLORIN 2022, 2022. doi: 10.1109/BLORIN54731.2022.10028585

Universidad de Pamplona
I. I. D. T. A.